Datasheet LT8330 (Analog Devices) - 7
| Manufacturer | Analog Devices |
| Description | Low IQ Boost/SEPIC/Inverting Converter with 1A, 60V Switch |
| Pages / Page | 24 / 7 — block DiagraM |
| File Format / Size | PDF / 1.7 Mb |
| Document Language | English |
block DiagraM

Model Line for this Datasheet
Text Version of Document
LT8330
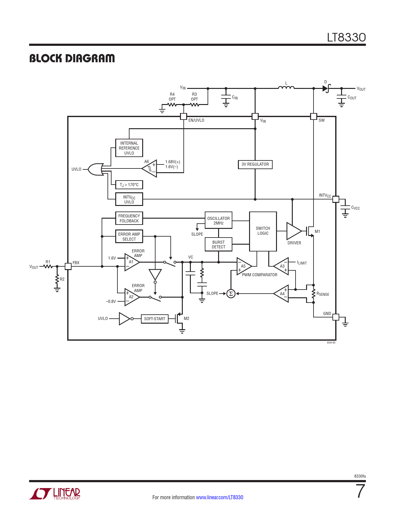
block DiagraM
D L VIN VOUT R4 R3 CIN OPT OPT COUT EN/UVLO VIN SW INTERNAL REFERENCE UVLO A6 + 1.68V(+) 1.6V(–) 3V REGULATOR UVLO – TJ > 170°C INTV INTV CC CC UVLO CVCC FREQUENCY FOLDBACK OSCILLATOR 2MHz SWITCH M1 ERROR AMP SLOPE LOGIC SELECT BURST DRIVER DETECT ERROR 1.6V + AMP VC R1 FBX A1 – – ILIMIT VOUT – A5 + + A3 PWM COMPARATOR R2 ERROR + AMP + SLOPE R A2 – A4 SENSE –0.8V – GND UVLO SOFT-START M2 8330 BD 8330fa For more information www.linear.com/LT8330 7 Document Outline Features Applications Typical Application Description Absolute Maximum Ratings Pin Configuration Order Information Electrical Characteristics Typical Performance Characteristics Pin Functions Block Diagram Operation Applications Information Typical Applications Package Description Revision History Typical Application Related Parts