Datasheet LTC3836 (Analog Devices) - 9
| Manufacturer | Analog Devices |
| Description | Dual 2-Phase, No RSENSE Low VIN Synchronous Controller |
| Pages / Page | 30 / 9 — FUNCTIONAL DIAGRAM (Controller 2) |
| File Format / Size | PDF / 474 Kb |
| Document Language | English |
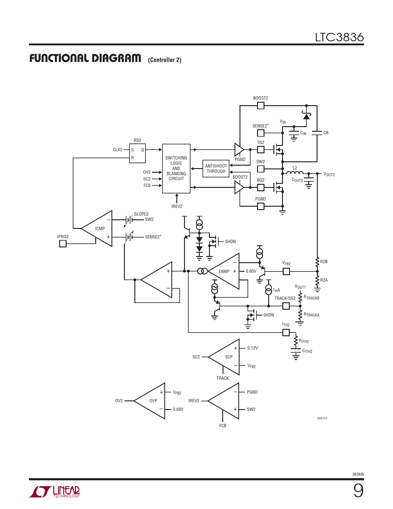
FUNCTIONAL DIAGRAM (Controller 2)

Model Line for this Datasheet
Text Version of Document
LTC3836
FUNCTIONAL DIAGRAM (Controller 2)
BOOST2 VIN SENSE2+ CIN CB RS2 TG2 CLK2 S Q R SWITCHING PGND SW2 LOGIC ANTISHOOT AND L2 OV2 THROUGH BLANKING VOUT2 SC2 BOOST2 CIRCUIT C BG2 OUT2 FCB PGND IREV2 SLOPE2 – SW2 ICMP + IPRG2 SENSE2+ SHDN – R2B VFB2 + + EAMP 0.60V R2A VOUT1 – 1μA R TRACK/SS2 TRACKB R SHDN TRACKA ITH2 RITH2 + 0.12V CITH2 SC2 SCP – VFB2 TRACK + VFB2 – PGND OV2 OVP IREV2 – 0.68V + SW2 3836 FD3 FCB 3836fb 9 Document Outline FEATURES DESCRIPTION APPLICATIONS TYPICAL APPLICATION ABSOLUTE MAXIMUM RATINGS PIN CONFIGURATION ORDER INFORMATION ELECTRICAL CHARACTERISTICS TYPICAL PERFORMANCE CHARACTERISTICS PIN FUNCTIONS FUNCTIONAL DIAGRAM OPERATION APPLICATIONS INFORMATION TYPICAL APPLICATIONS PACKAGE DESCRIPTION REVISION HISTORY RELATED PARTS