Datasheet IR3889 IR OptiMOS IPOL (Infineon) - 5
| Manufacturer | Infineon |
| Description | A single-voltage synchronous Buck regulator |
| Pages / Page | 50 / 5 — OptiMOS™ IPOL. 30 A single-voltage synchronous Buck regulator. Functional … |
| Revision | 02_04 |
| File Format / Size | PDF / 2.9 Mb |
| Document Language | English |
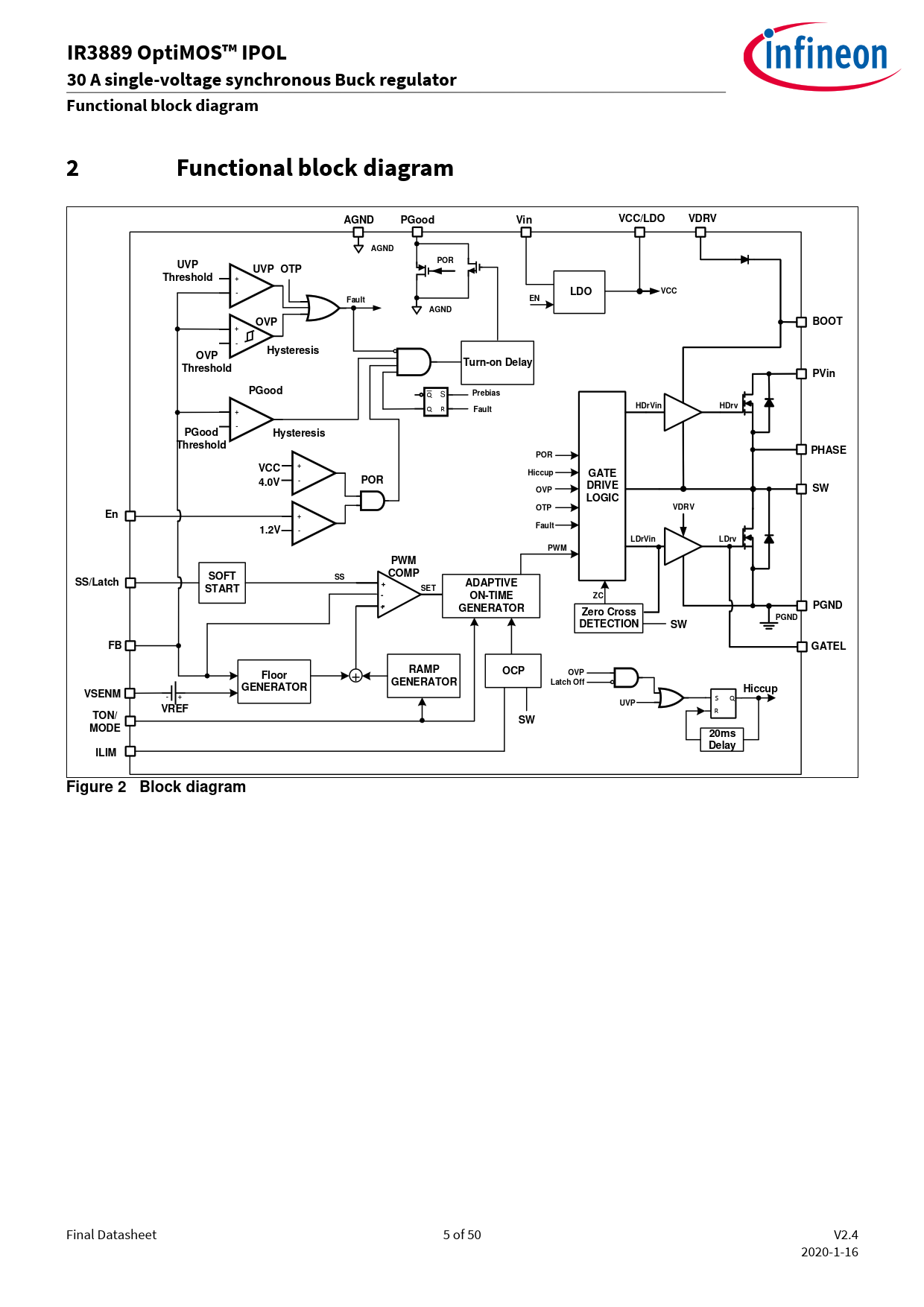
OptiMOS™ IPOL. 30 A single-voltage synchronous Buck regulator. Functional block diagram. AGND. PGood. Vin. VCC/LDO. VDRV. UVP. POR. UVP OTP

Model Line for this Datasheet
Text Version of Document
IR OptiMOS™ IPOL 30 A single-voltage synchronous Buck regulator Functional block diagram 2 Functional block diagram AGND PGood Vin VCC/LDO VDRV AGND UVP POR UVP OTP Threshold
+ -
LDO VCC EN Fault AGND OVP BOOT
+ -
Hysteresis OVP Turn-on Delay Threshold PVin PGood
Q S
Prebias HDrVin HDrv
+ Q R
Fault
-
PGood Hysteresis Threshold PHASE POR VCC
+
Hiccup GATE
-
POR 4.0V DRIVE OVP SW LOGIC OTP VDRV En
+
Fault 1.2V
-
LDrVin LDrv PWM PWM COMP SOFT SS SS/Latch + ADAPTIVE START SET - ON-TIME ZC - + PGND GENERATOR Zero Cross PGND DETECTION SW FB GATEL Floor
+
RAMP OCP OVP GENERATOR Latch Off GENERATOR Hiccup
- +
VSENM
S Q
UVP VREF
R
TON/ SW MODE 20ms Delay ILIM Figure 2 Block diagram
Final Datasheet 5 of 50 V2.4 2020-1-16 Document Outline Revision History Trademarks Disclaimer