Datasheet PA05 (Apex) - 2
| Manufacturer | Apex |
| Description | Power Operational Amplifier |
| Pages / Page | 15 / 2 — PA05. Figure 1: Equivalent Schematic. TYPICAL CONNECTION. Figure 2: … |
| File Format / Size | PDF / 829 Kb |
| Document Language | English |
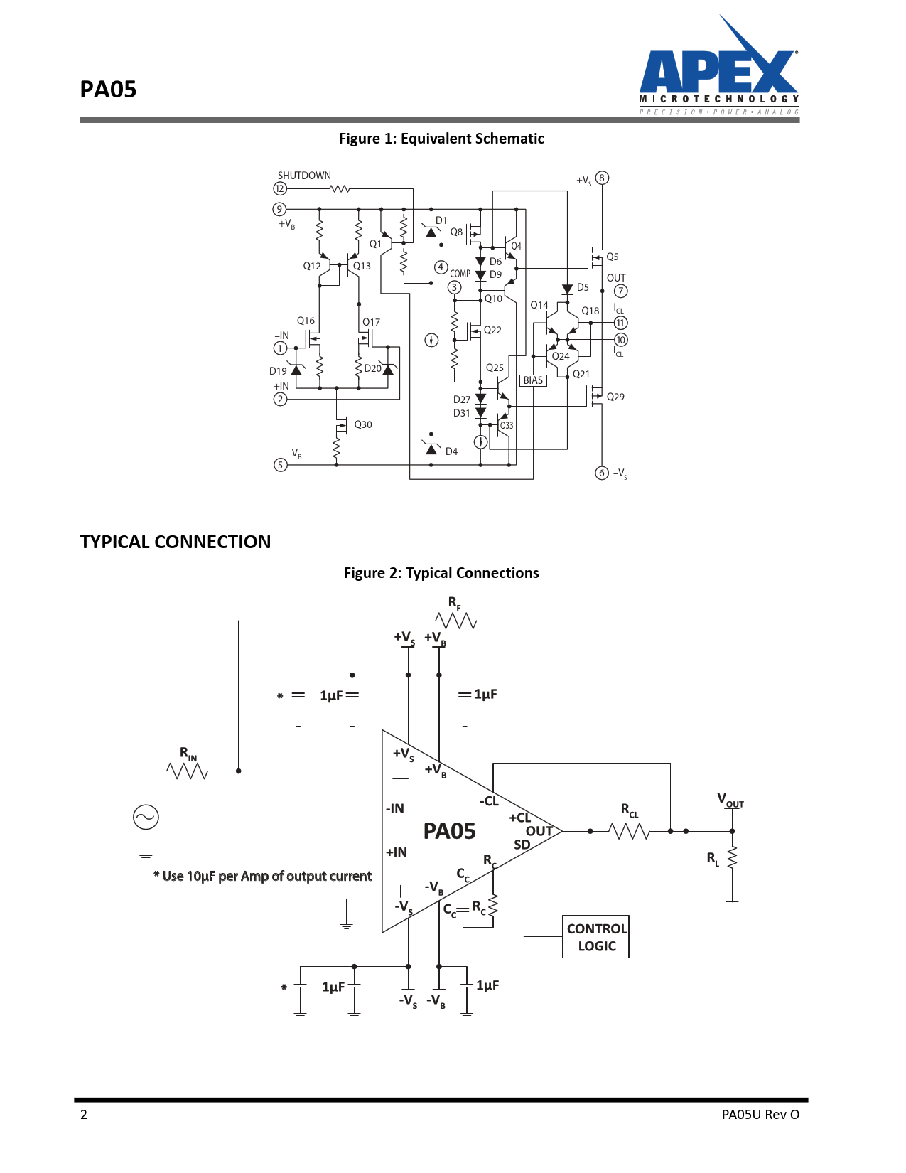
PA05. Figure 1: Equivalent Schematic. TYPICAL CONNECTION. Figure 2: Typical Connections

Model Line for this Datasheet
Text Version of Document
PA05 Figure 1: Equivalent Schematic
SHUTDOWN +V 8 12 S 9 +V D1 B Q8 Q1 Q4 Q5 Q12 Q13 4 D6 COMP D9 OUT 3 D5 7 Q10 Q14 I Q18 CL Q16 Q17 11 –IN Q22 10 1 ICL Q24 Q25 D19 D20 Q21 +IN BIAS 2 Q29 D27 D31 Q30 Q33 –V D4 B 5 6 –VS
TYPICAL CONNECTION Figure 2: Typical Connections
* * Use 10μF per Amp of output current * 2 PA05U Rev O Document Outline PA05 Features Applications Description Figure 1: Equivalent Schematic Typical Connection Figure 2: Typical Connections Pinout and Description Table Figure 3: External Connections Specifications Absolute Maximum Ratings Input Gain Output Power Supply Thermal Typical Performance Graphs SAFE OPERATING AREA (SOA) 1. The current handling capability of the MOSFET geometry and the wire bonds. 2. The junction temperature of the output MOSFETs. Figure 16: SOA General Typical Application Figure 17: Typical Application Phase Compensation Current Limit Figure 18: Current Limit Shutdown Operation Figure 19: Shutdown Operation Boost Operation Compensation Package Design Package Style CR