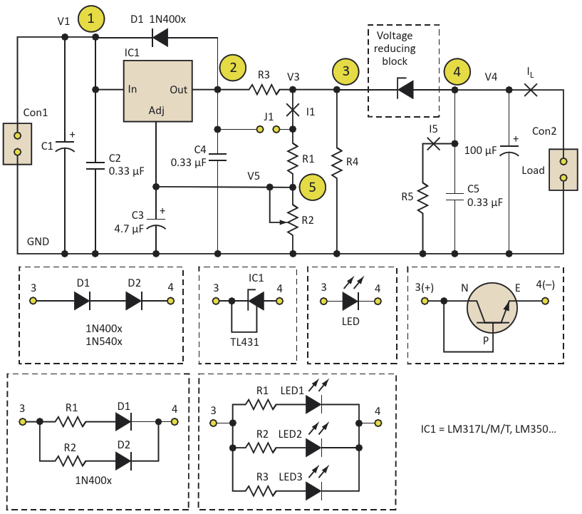
There are various ways to implement an active "voltage reducing block" at the output of a regulator that subtracts from the reference voltage to bring the output down to ground potential

AuthorsPetre Petrov
Main DocumentArticle «Drive LDOs To 0-V Output With Single Supply»
DescriptionFigure 1
File Format / SizePDF / 54 Kb
Document LanguageEnglish

There are various ways to implement an active voltage reducing block at the output of a regulator that subtracts from the reference voltage to bring the output down to ground potential

Other Materials from the Main Document