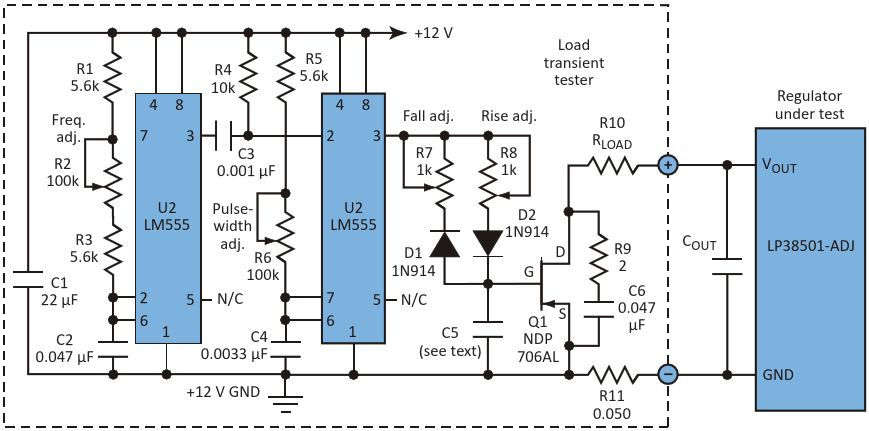
This electronic load transient tester allows users to vary both the frequency and duration of the pulses that control the load current. As a result, the slew rates of the load current can be controlled

AuthorsChester Simpson
Main DocumentArticle «Fast Load Transient Tester Circuit Features Adjustable Slew Rate»
DescriptionFigure 1
File Format / SizePDF / 44 Kb
Document LanguageEnglish

This electronic load transient tester allows users to vary both the frequency and duration of the pulses that control the load current As a result, the slew rates of the load current can be controlled

Other Materials from the Main Document