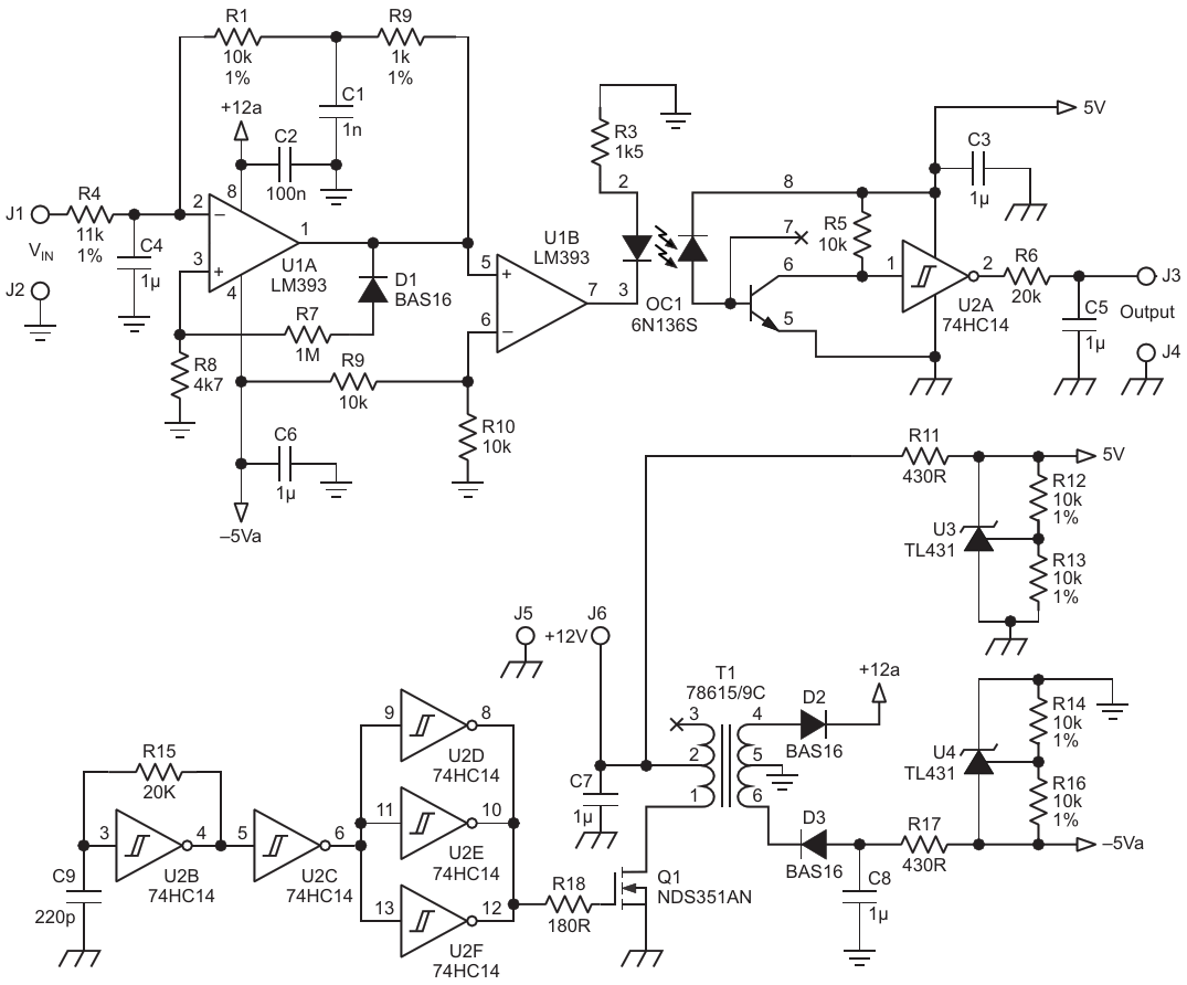
The floating sigma-delta converter U1 generates a pulse train whose duty cycle depends on the voltage at J1 and J2. The filtered DC level is reconstructed at the output J3

Main DocumentArticle «∑-∆ Isolation amplifier transfers low frequencies across barrier»
DescriptionFigure 1
File Format / SizePDF / 24 Kb
Document LanguageEnglish

The floating sigma-delta converter U1 generates a pulse train whose duty cycle depends on the voltage at J1 and J2 The filtered DC level is reconstructed at the output J3

Other Materials from the Main Document