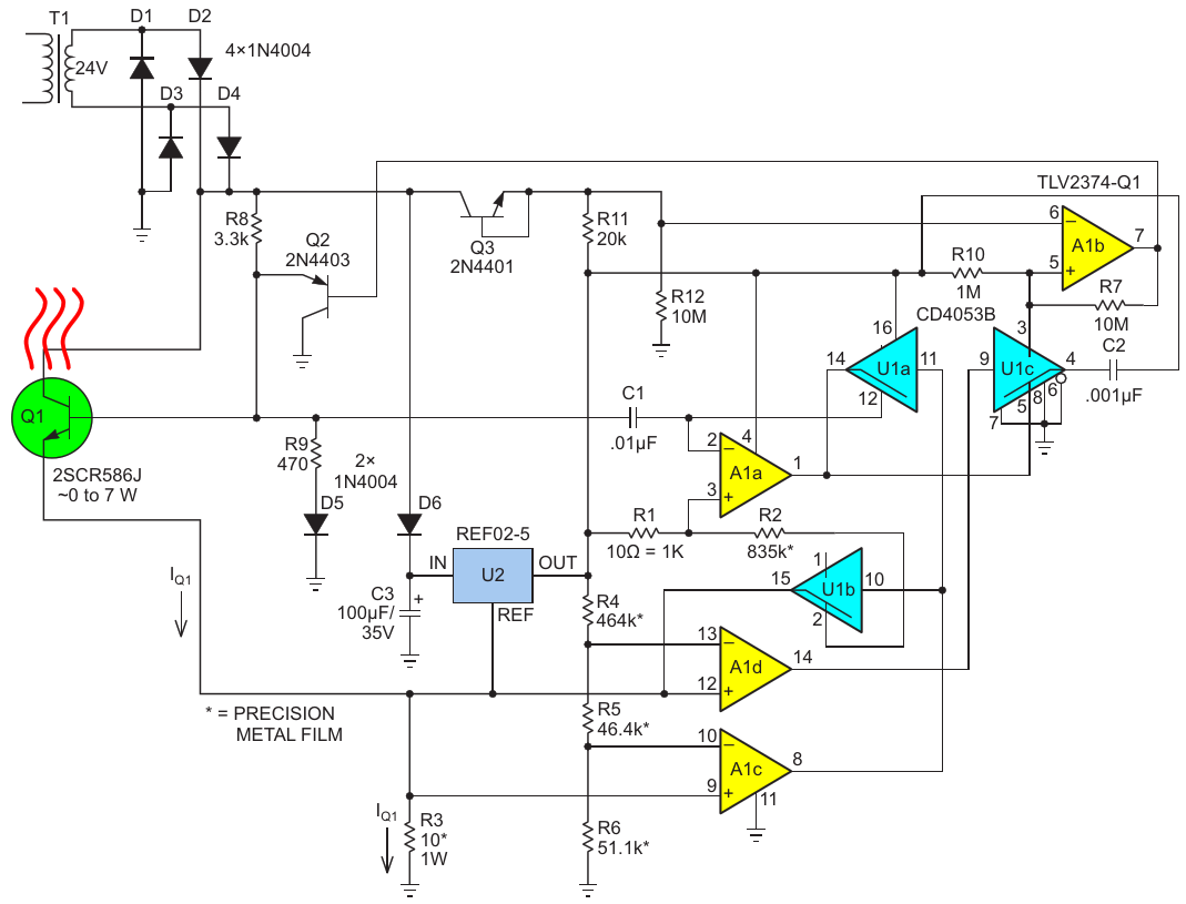
The self-heated transistor ∆VBE based thermostat with a multiplexing bipolar power transistor for temperature control, close coupling of the thermostat transistor to the componentthat requires temperature control, and VBE sensing for

AuthorsStephen Woodward
Main DocumentArticle «Self-heated ∆Vbe transistor thermostat needs no calibration»
DescriptionFigure 1
File Format / SizePDF / 23 Kb
Document LanguageEnglish

The self-heated transistor ∆V sub BE /sub  based thermostat with a multiplexing bipolar power transistor for temperature control, close coupling of the thermostat transistor to the componentthat requires temperature control, and V sub BE  /sub sensing for

Other Materials from the Main Document