News
Articles
Biblio
Circuits
Datasheets
Sites
Devices
Prices
More
News
Articles
Biblio
Datasheets
Sites
Devices
e-Newsletter Subscription
Authors
Only-Datasheet.com
About us
For Authors
Cooperation
Advertising
Contacts
ru - Русский
Search
SubSections
Analog Design
Antique
App Notes
Arduino
Audio
Auto-Audio
Automation
Automotive
Bad Prescript
Beginners
CAD & Soft
Camcorders
Cellular
Computers &
Digital
Domestic
Games
High Voltage
Interfaces
Laser
Light
MCU Usage
Measurement
Medicine
Monitors
Music
Networks
Oscillators
PCB
Platforms
Power
RC Modeling
Radio
Robots
Satellite
Security
Solar
Supply
TV
Telephone
Theory
Tools and Tec
Video
Wind Energy
Wireless
Manufacturers
Circuits
Bipolar 555 in gated …
Bipolar 555 in gated 50:50 square wave configuration
Authors
Stephen Woodward
Main Document
Article «
More gated 555 astable multivibrators hit the ground running
»
Description
Figure 5
File Format / Size
PDF
/
13 Kb
Document Language
English
Download PDF
Other Materials from the Main Document
Article «
More gated 555 astable multivibrators hit the ground running
»
Figure 1. The problem - the first oscillation cycle has a too-long first pulse on start-up, when gated by the RESET pin from oscillation-off to oscillation-on
Figure 2. The fix via C2 charge injection on oscillation startup to equalize pulse length
Figure 3. The long first-pulse problem also occurs in a 50:50 square wave topology popular for CMOS 555s
Figure 4. C2 charge injection fix applied to CMOS 50:50 square wave oscillator
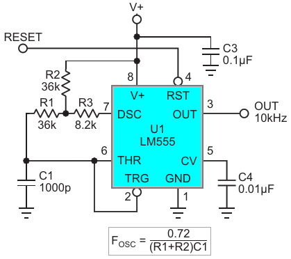
Figure 5. Bipolar 555 in gated 50:50 square wave configuration
Figure 6. C2 charge injection first-pulse fix modified for bipolar 555 square wave generation
Subscribe e-Newsletter to Stay Informed on New Materials of Our Website!
Slices
Microcontrollers
e-Newsletter Subscription
Contacts
Privacy Policy
Change Privacy Settings