News
Articles
Biblio
Circuits
Datasheets
Sites
Devices
Prices
More
News
Articles
Biblio
Datasheets
Sites
Devices
e-Newsletter Subscription
Authors
Only-Datasheet.com
About us
For Authors
Cooperation
Advertising
Contacts
ru - Русский
Search
SubSections
Analog Design
Antique
App Notes
Arduino
Audio
Auto-Audio
Automation
Automotive
Bad Prescript
Beginners
CAD & Soft
Camcorders
Cellular
Computers &
Digital
Domestic
Games
High Voltage
Interfaces
Laser
Light
MCU Usage
Measurement
Medicine
Monitors
Music
Networks
Oscillators
PCB
Platforms
Power
RC Modeling
Radio
Robots
Satellite
Security
Solar
Supply
TV
Telephone
Theory
Tools and Tec
Video
Wind Energy
Wireless
Manufacturers
Circuits
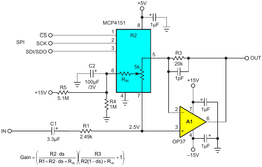
R2 has the same …
R2 has the same function as in Figure 1 with DC bias from R4R5C2 to accommodate bipolar signals. But what about R
W
wiper resistance effects?
Authors
Stephen Woodward
Main Document
Article «
Digital pot can control gain over a 90 dB span like an electromechanical
»
Description
Figure 2
File Format / Size
PDF
/
18 Kb
Document Language
English
Download PDF
Other Materials from the Main Document
Article «
Digital pot can control gain over a 90 dB span like an electromechanical
»
Figure 1. Grounded wiper makes R2 serve as both input attenuator and output gain set
Figure 2. R2 has the same function as in Figure 1 with DC bias from R4R5C2 to accommodate bipolar signals. But what about R
W
wiper resistance effects?
Figure 3. Positive and negative feedback loops around A2 combine to create active negative resistance = -R4
Figure 4. Red curve plots uncompensated R
W
(~150 Ω), note the 20 dB loss from both ends of the span. Black curve plots the case where R
W
is compensated with negative resistance (R4 = R
W
= 150)
Figure 5. Gain curve using the mechanical pot is identical to Dpot with negative resistance R
W
compensation
Subscribe e-Newsletter to Stay Informed on New Materials of Our Website!
Slices
Microcontrollers
e-Newsletter Subscription
Contacts
Privacy Policy
Change Privacy Settings