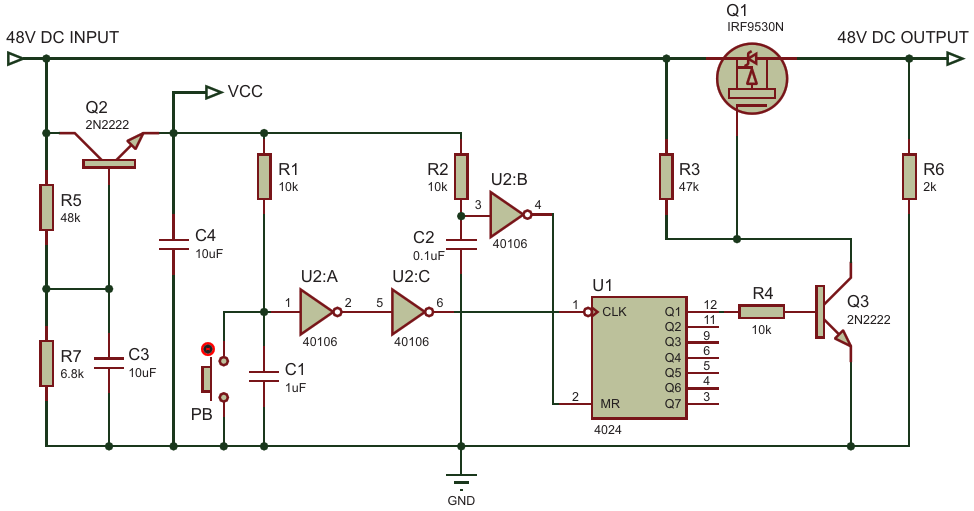
VCC is around 5 V and should be connected to the VCC of the ICs U1 and U2. The grounds of ICs U1 and U2 should also be connected to ground (connection not shown in the circuit). Switching is done in the high side, and the ground is the same for the input

AuthorsJayapal Ramalingam
Main DocumentArticle «"Flip ON Flop OFF" for 48-VDC systems with high-side switching»
DescriptionFigure 1
File Format / SizePDF / 16 Kb
Document LanguageEnglish

VCC is around 5 V and should be connected to the VCC of the ICs U1 and U2 The grounds of ICs U1 and U2 should also be connected to ground (connection not shown in the circuit) Switching is done in the high side, and the ground is the same for the input