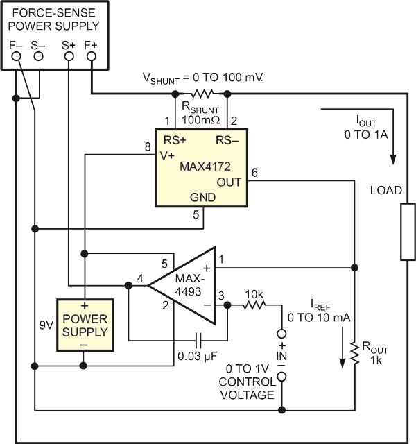
When electronic testing requires an adjustable current source, you must often build that piece of test equipment in the lab. You can easily make such a current source from a standard force-sense lab power supply (Figure 1). The circuit requires an additional power supply for the ICs and a separate control voltage. The feedback signal to the force-sense supply comes from a MAX4172 high-side current monitor from Maxim. In the configuration in Figure 1, the circuit offers a 1-to-1 ratio of control voltage to load current (1 A/V). Figure 2 shows load current as a function of load resistance.
![]() |
||
| Figure 1. | Adding these components to a standard force-sense lab supply makes a simple voltage-controlled current source. As configured, the circuit produces a сontrol ratio of 1-to-1 A/V. |
|
To change the voltage-to-current ratio, simply change the value of RSHUNT; a lower value of RSHUNT gives higher current and vice versa. The maximum allowed voltage of 150 mV between the RS+ and RS– terminals, the maximum positive RS voltage of 32 V, and the maximum current capability of the force-sense supply all limit the output current of the supply.
![]() |
||
| Figure 2. | This graph shows load current versus load resistance for the circuit in Figure 1. |
|
Because voltage and current meters in the force-sense supply display inaccurate values while this circuit is operating, you should use external meters to monitor the load voltage and load current. Also, be aware that, if you remove the load so that the output current is 0 A, the open-circuit voltage of the force-sense supply goes to the maximum value it can generate.

