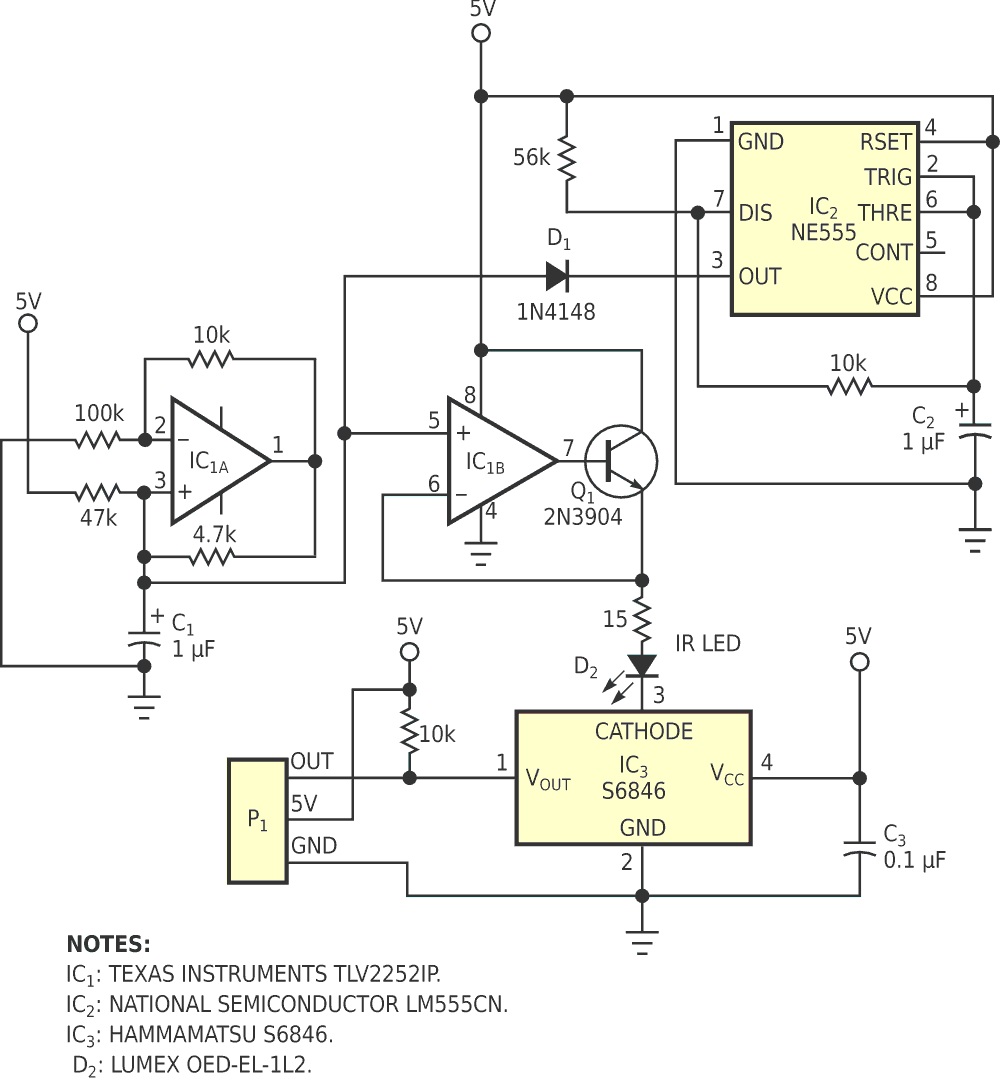
Commercially available IR distance rangers typically handle a 3- to 30-in. detection distance. Many times, it is necessary to determine smaller distances. The circuit in Figure 1 is useful for measuring small distances to reflective surfaces. Its measurement range is from less than 1 cm to approximately 20 cm for a flat, white surface. The output of the circuit is an active-high pulse at connector P1. A 12-msec pulse corresponds to the minimum measurable distance; the output frequency is approximately 25 Hz. If the circuit detects no reflection, then the output at connector P1 remains high.
![]() |
|
| Figure 1. | This circuit detects distances considerably lower than commercial IR rangers. |
IC1A is a 0.1-mA current source. The source charges C1 and produces a linear voltage ramp. Every 40 msec, the output of IC2 switches low and discharges C1 through D1. IC1B and Q1 buffer the voltage on C1. Q1 ramps the current through the IR LED from 0 to 60 mA. IC3 is a synchronous-detection photo IC. IC3’s output switches low when the IC detects a reflection from D2.
When the reflection distance is small, not much current through the IR LED is necessary to trigger the photo IC, and the pulse-width output is short. When the reflection distance is greater, it takes more current through D2 to trigger IC3, and the pulse-width output is greater. The maximum pulse width is always less than 40 msec. The duration of the output pulse also depends on the color of the reflecting surface and the alignment of D2 and IC3. D2 and IC3 are spaced 0.5 in. apart. A piece of heat-shrink tubing shields the sides of D2.
To align the circuit, leave some extra lead length when you mount D2 and IC3. Next, make small bends in the positions of these components while monitoring the output pulse width to achieve the minimum pulse width for a given distance to a reflective surface. With careful adjustment, a detection range of 20 cm is possible to a flat, white surface. The detection distances for nonwhite surfaces are lower.
