Datasheet LT1683 (Analog Devices) - 9

ManufacturerAnalog Devices
DescriptionSlew Rate Controlled Ultralow Noise Push-Pull DC/DC Controller
Pages / Page26 / 9 — BLOCK DIAGRAM
File Format / SizePDF / 419 Kb
Document LanguageEnglish

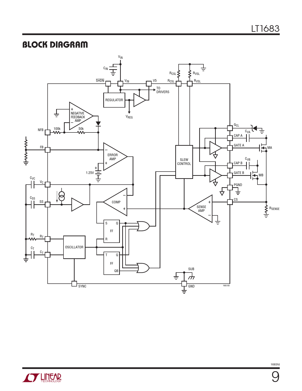
BLOCK DIAGRAM

BLOCK DIAGRAM

Model Line for this Datasheet

Text Version of Document

LT1683
BLOCK DIAGRAM
VIN CIN RCSL RVSL SHDN VIN V5 RCSL RVSL TO DRIVERS REGULATOR + NEGATIVE FEEDBACK VREG – AMP GCL NFB 100k 50k CVA CAP A FB – GATE A MA ERROR AMP SLEW + CVB CONTROL CAP B + 1.25V GATE B MB CVC VC PGND – CSS CS SS COMP + + SENSE R AMP SENSE – S Q FF RT RT R C OSCILLATOR T CT T Q FF QB SUB 1683 BD SYNC GND 1683fd 9 Document Outline Features Applications Description Typical Application Absolute Maximum Ratings Pin Configuration Order Information Electrical Characteristics Typical Performance Characteristics Pin Functions Test Circuits Block Diagram Operation Applications Information Typical Applications Package Description Revision History Typical Application Related Parts