Datasheet LTC3425 (Analog Devices) - 10
| Manufacturer | Analog Devices |
| Description | 5A, 8MHz, 4-Phase Synchronous Step-Up DC/DC Converter |
| Pages / Page | 24 / 10 — BLOCK DIAGRA |
| File Format / Size | PDF / 284 Kb |
| Document Language | English |
BLOCK DIAGRA

Model Line for this Datasheet
Text Version of Document
LTC3425
W BLOCK DIAGRA
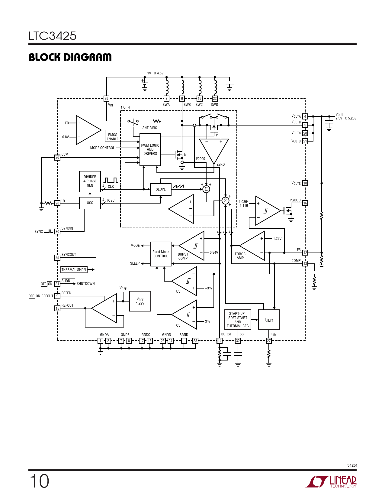
1V TO 4.5V + 29 3 6 19 22 V SWA SWB IN SWC SWD 1 OF 4 VOUT VOUTA 4 2.5V TO 5.25V + V FB OUTB 5 ANTIRING V – PMOS OUTC 20 P 0.8V ENABLE VOUTD 21 – + PWM LOGIC MODE CONTROL AND CCM DRIVERS N 26 I/2000 ZERO DIVIDER 4-PHASE GEN 4 + + VOUTS 10 CLK SLOPE Σ + RT 4 IOSC + Σ 1.086/ + PGOOD 28 OSC + 16 1.116 – – – SYNCIN SYNC 30 4 4 4 + + 1.22V MODE FB Burst Mode – 0.94V ERROR – 12 SYNCOUT CONTROL BURST 25 COMP AMP COMP SLEEP 13 THERMAL SHDN – SHDN OFF ON 31 SHUTDOWN + VREF –3% UV REFEN OFF ON REFOUT 9 VREF + 1.22V REFOUT + 15 START-UP, – – SOFT-START I 3% AND LIMIT OV THERMAL REG GNDA GNDB GNDC GNDD SGND BURST SS ILIM 1 2 7 8 17 18 23 24 11 33 14 32 27 3425f 10