Datasheet LTC3499, LTC3499B (Analog Devices) - 7
| Manufacturer | Analog Devices |
| Description | 750mA Synchronous Step-Up DC/DC Converters with Reverse-Battery Protection |
| Pages / Page | 16 / 7 — FUNCTIONAL BLOCK DIAGRAM. Figure 1: Functional Block Diagram |
| File Format / Size | PDF / 252 Kb |
| Document Language | English |
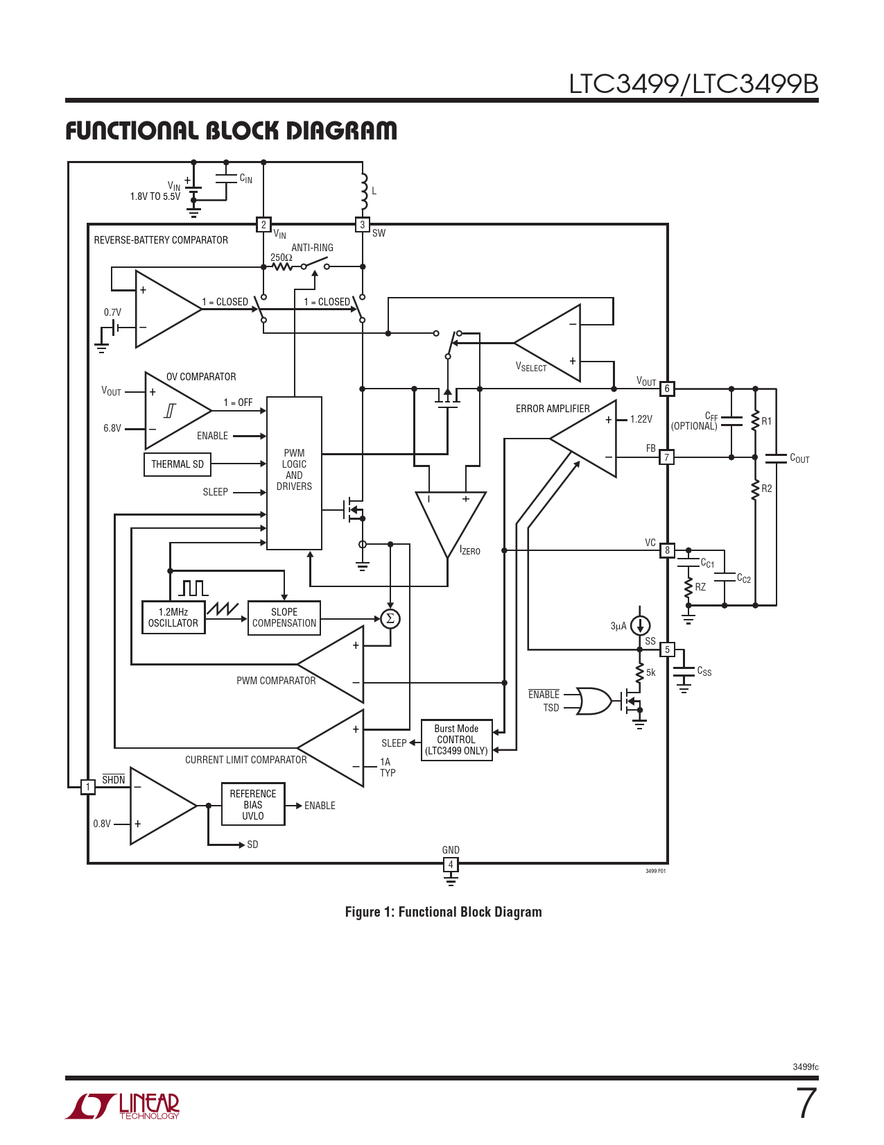
FUNCTIONAL BLOCK DIAGRAM. Figure 1: Functional Block Diagram

Model Line for this Datasheet
Text Version of Document
LTC3499/LTC3499B
FUNCTIONAL BLOCK DIAGRAM
C + IN VIN L 1.8V TO 5.5V 2 3 VIN SW REVERSE-BATTERY COMPARATOR ANTI-RING 250Ω + 1 = CLOSED 1 = CLOSED 0.7V – – – + + VSELECT OV COMPARATOR VOUT VOUT + 6 1 = OFF ERROR AMPLIFIER C 1.22V FF + 6.8V – (OPTIONAL) R1 ENABLE FB PWM – 7 COUT THERMAL SD LOGIC AND DRIVERS SLEEP – + R2 VC IZERO 8 CC1 CC2 RZ 1.2MHz SLOPE OSCILLATOR COMPENSATION Σ 3µA SS + 5 5k CSS PWM COMPARATOR – ENABLE TSD + Burst Mode SLEEP CONTROL (LTC3499 ONLY) CURRENT LIMIT COMPARATOR – 1A TYP SHDN – 1 REFERENCE BIAS ENABLE + UVLO 0.8V SD GND 4 3499 F01
Figure 1: Functional Block Diagram
3499fc 7