Datasheet LTC3700 (Analog Devices) - 7
| Manufacturer | Analog Devices |
| Description | Constant Frequency Step-Down DC/DC Controller with LDO Regulator |
| Pages / Page | 16 / 7 — FUNCTIONAL DIAGRA |
| File Format / Size | PDF / 221 Kb |
| Document Language | English |
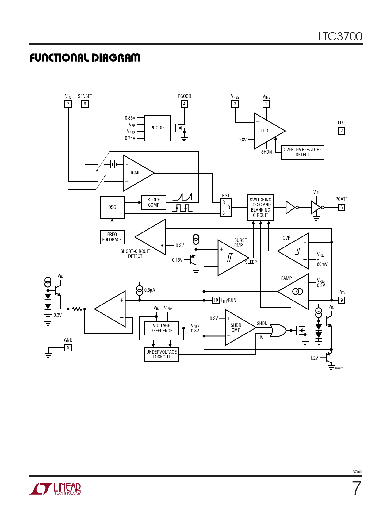
FUNCTIONAL DIAGRA

Model Line for this Datasheet
Text Version of Document
LTC3700
U U W FUNCTIONAL DIAGRA
SENSE– VIN PGOOD VFB2 VIN2 7 4 8 4 4 3 1 0.86V – V LDO FB PGOOD VFB2 LDO 2 0.74V 0.8V + OVERTEMPERATURE SHDN DETECT + ICMP – VIN RS1 SLOPE SWITCHING PGATE R COMP LOGIC AND OSC Q 6 BLANKING S CIRCUIT – FREQ OVP FOLDBACK + BURST + 0.3V + CMP SHORT-CIRCUIT V DETECT REF 0.15V – + SLEEP 60mV – VIN EAMP VREF + 0.8V 0.5µA VFB + 10 ITH/RUN – 9 V V V IN IN2 IN 0.3V – 0.3V + SHDN VOLTAGE VREF SHDN REFERENCE 0.8V CMP – UV GND 5 UNDERVOLTAGE LOCKOUT 1.2V 3700 FD 3700f 7