Datasheet LT3474, LT3474-1 (Analog Devices) - 7
| Manufacturer | Analog Devices | 
| Description | Step-Down 1A LED Driver | 
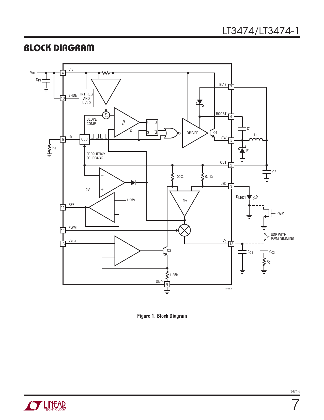
| Pages / Page | 20 / 7 — BLOCK DIAGRAM. Figure 1. Block Diagram | 
| File Format / Size | PDF / 226 Kb | 
| Document Language | English | 
BLOCK DIAGRAM. Figure 1. Block Diagram

Model Line for this Datasheet
Text Version of Document
LT3474/LT3474-1
BLOCK DIAGRAM
VIN VIN 4 CIN BIAS 7 SHDN INT REG 10 AND UVLO ∑ BOOST 6 SLOPE COMP R Q C1 C1 S Q DRIVER Q1 R L1 T 9 OSC SW 5 RT D1 FREQUENCY FOLDBACK OUT 2 – C2 100Ω 0.1Ω LED + 3 2V DLED1 1.25V gm REF 11 PWM PWM 14 USE WITH V PWM DIMMING ADJ VC 13 12 Q2 CC1 CC2 RC 1.25k GND 8 3474 BD
Figure 1. Block Diagram
3474fd 7