Datasheet LT3496 (Analog Devices) - 8
| Manufacturer | Analog Devices | 
| Description | Triple Output LED Driver | 
| Pages / Page | 20 / 8 — Figure 1. LT3496 Block Diagram Working in Boost Configuration | 
| File Format / Size | PDF / 346 Kb | 
| Document Language | English | 
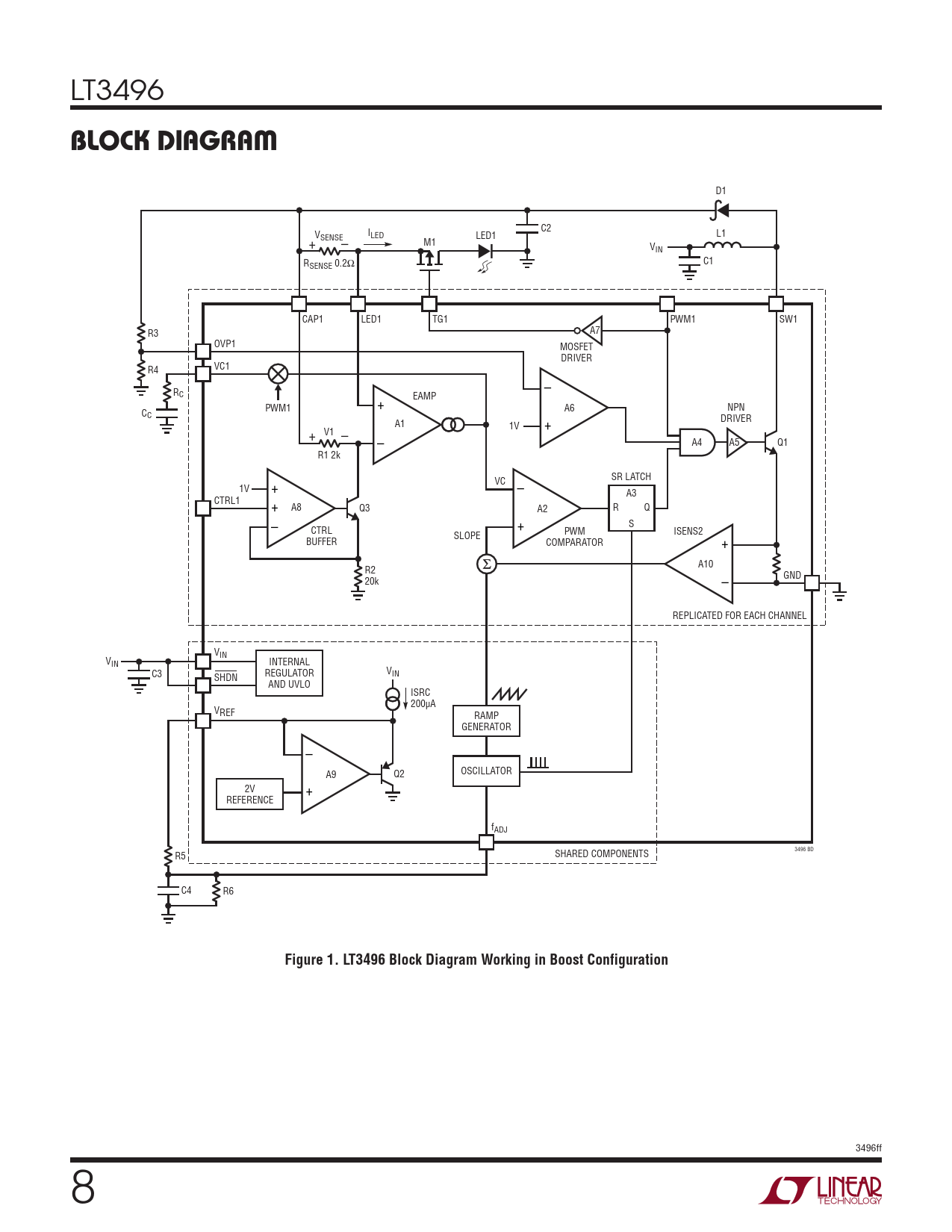
Figure 1. LT3496 Block Diagram Working in Boost Configuration

Model Line for this Datasheet
Text Version of Document
LT3496 block DiagraM D1 C2 L1 +V – SENSE ILED LED1 M1 VIN RSENSE 0.2Ω C1 CAP1 LED1 TG1 PWM1 SW1 A7 R3 OVP1 MOSFET DRIVER VC1 R4 – RC PWM1 + EAMP A6 NPN CC + A1 DRIVER 1V + V1 – – A4 A5 Q1 R1 2k – SR LATCH 1V + VC A3 CTRL1 + A8 Q3 A2 R Q – + S CTRL PWM SLOPE ISENS2 BUFFER COMPARATOR + A10 R2 GND 20k – REPLICATED FOR EACH CHANNEL VIN VIN INTERNAL C3 V SHDN REGULATOR IN AND UVLO ISRC 200µA VREF RAMP GENERATOR – A9 Q2 OSCILLATOR 2V + REFERENCE fADJ 3496 BD R5 SHARED COMPONENTS C4 R6
Figure 1. LT3496 Block Diagram Working in Boost Configuration
3496ff Document Outline Features Applications Description Typical Application Absolute Maximum Ratings Pin Configuration Order Information Electrical Characteristics Typical Performance Characteristics Pin Functions Block Diagram Applications Information Typical Applications Package Description Revision History Typical Application Related Parts