Datasheet LT3517 (Analog Devices) - 7
| Manufacturer | Analog Devices |
| Description | Full-Featured LED Driver with 1.5A Switch Current |
| Pages / Page | 20 / 7 — block DiagraM. Figure 1. Buck Mode LED Driver |
| File Format / Size | PDF / 414 Kb |
| Document Language | English |
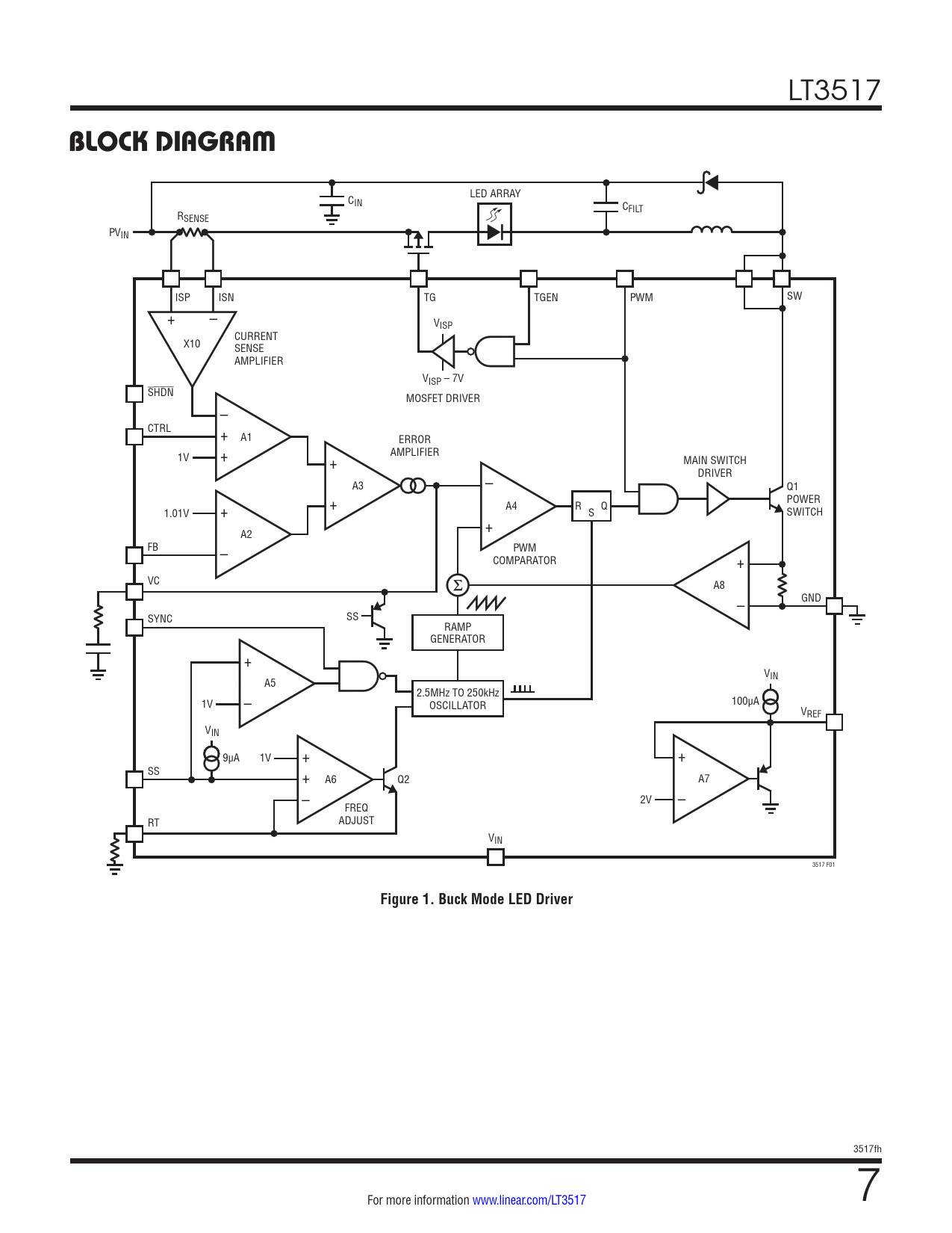
block DiagraM. Figure 1. Buck Mode LED Driver

Model Line for this Datasheet
Text Version of Document
LT3517
block DiagraM
LED ARRAY CIN C R FILT SENSE PVIN ISP ISN TG TGEN PWM SW + – VISP CURRENT X10 SENSE AMPLIFIER VISP – 7V SHDN – MOSFET DRIVER CTRL + A1 + ERROR 1V AMPLIFIER + MAIN SWITCH DRIVER A3 – Q1 + POWER A4 R Q 1.01V + S SWITCH + A2 FB – PWM COMPARATOR + VC A8 – GND SYNC SS RAMP GENERATOR + VIN A5 2.5MHz TO 250kHz 1V – OSCILLATOR 100µA VREF VIN 9µA 1V + + SS + A6 Q2 A7 – 2V – FREQ RT ADJUST VIN 3517 F01
Figure 1. Buck Mode LED Driver
3517fh For more information www.linear.com/LT3517 7 Document Outline Features Applications Typical Application Description Absolute Maximum Ratings Pin Configuration Order Information Electrical Characteristics Typical Performance Characteristics Pin Functions Block Diagram Operation Applications Information Typical Applications Package Description Revision History Related Parts