Datasheet LT3519, LT3519-1, LT3519-2 (Analog Devices) - 7
| Manufacturer | Analog Devices | 
| Description | LED Driver with Integrated Schottky Diode | 
| Pages / Page | 20 / 7 — BLOCK DIAGRAM | 
| File Format / Size | PDF / 272 Kb | 
| Document Language | English | 
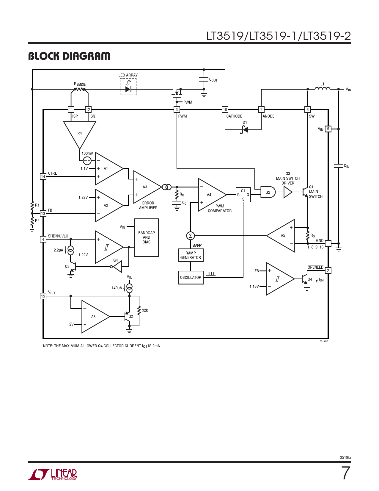
BLOCK DIAGRAM

Model Line for this Datasheet
Text Version of Document
LT3519/LT3519-1/LT3519-2
BLOCK DIAGRAM
LED ARRAY COUT RSENSE L1 VIN PWM 11 12 3 10 7 6 ISP ISN PWM CATHODE ANODE SW + – D1 VIN 5 s4 100mV – – + + C 1.1V A1 IN CTRL + G3 14 + MAIN SWITCH – DRIVER A3 Q1 G1 G2 MAIN RC R Q 1.22V + + A4 SWITCH + S ERROR CC R1 A2 AMPLIFIER PWM FB 13 – COMPARATOR R2 VIN + BANDGAP SHDN A5 R /UVLO 4 + S AND GND BIAS – 1, 8, 9, 16 2.2μA 1.22V – RAMP GENERATOR G4 Q3 OPENLED FB + 2 VIN OSCILLATOR Q4 IQ4 1.16V 140μA – VREF 15 – 92k A6 Q2 + 2V 3519 BD NOTE: THE MAXIMUM ALLOWED Q4 COLLECTOR CURRENT IQ4 IS 2mA. 3519fa 7