Datasheet LTC3873-5 (Analog Devices) - 6
| Manufacturer | Analog Devices |
| Description | No RSENSE Constant Frequency Current Mode Boost/Flyback/SEPIC DC/DC Controller |
| Pages / Page | 16 / 6 — FUNCTIONAL DIAGRAM |
| File Format / Size | PDF / 180 Kb |
| Document Language | English |
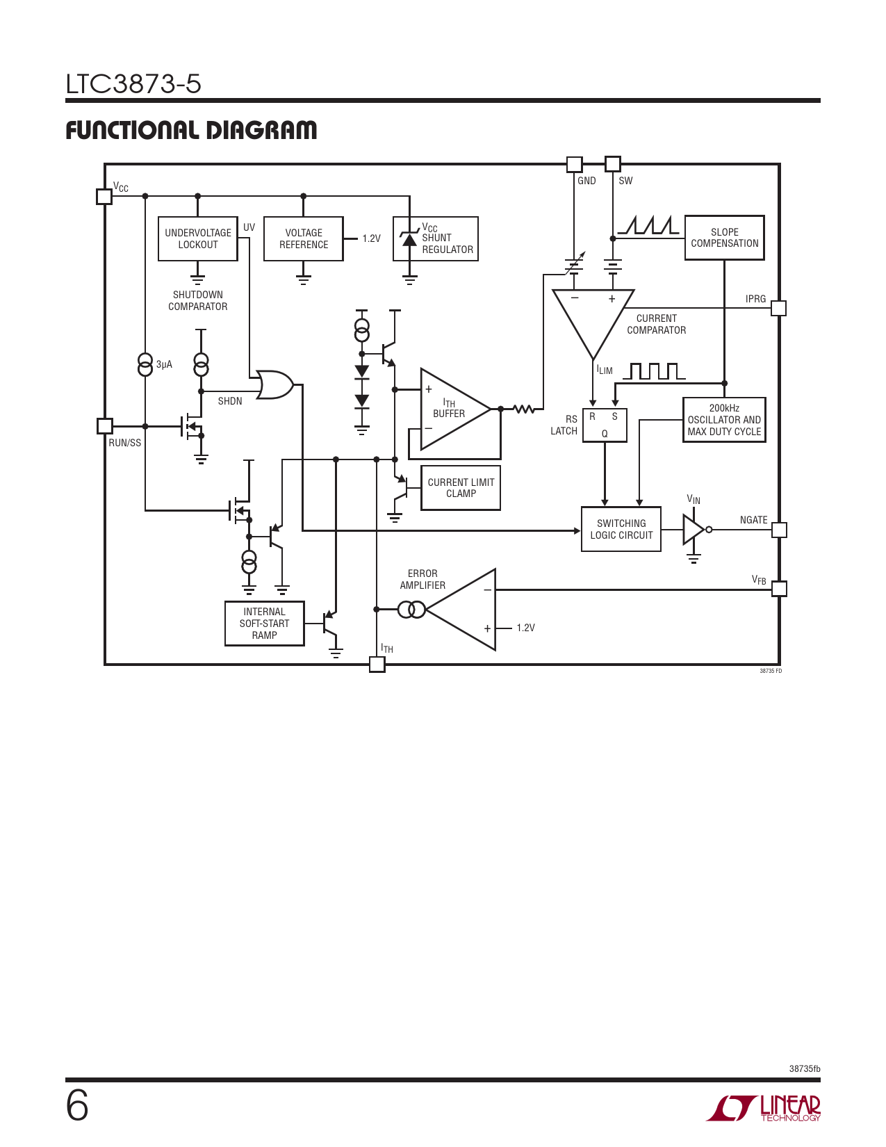
FUNCTIONAL DIAGRAM

Model Line for this Datasheet
Text Version of Document
LTC3873-5
FUNCTIONAL DIAGRAM
V GND SW CC UV V UNDERVOLTAGE VOLTAGE CC SLOPE 1.2V SHUNT LOCKOUT REFERENCE COMPENSATION REGULATOR SHUTDOWN – + IPRG COMPARATOR CURRENT COMPARATOR 3μA ILIM + SHDN ITH 200kHz BUFFER R S RS OSCILLATOR AND – LATCH Q MAX DUTY CYCLE RUN/SS CURRENT LIMIT CLAMP VIN NGATE SWITCHING LOGIC CIRCUIT ERROR V – FB AMPLIFIER INTERNAL SOFT-START + 1.2V RAMP ITH 38735 FD 38735fb 6