Datasheet LT3761, LT3761-1 (Analog Devices) - 10
| Manufacturer | Analog Devices |
| Description | 60VIN LED Controller with Internal PWM Generator |
| Pages / Page | 32 / 10 — block Diagram |
| File Format / Size | PDF / 593 Kb |
| Document Language | English |
block Diagram

Model Line for this Datasheet
Text Version of Document
LT3761/LT3761-1
block Diagram
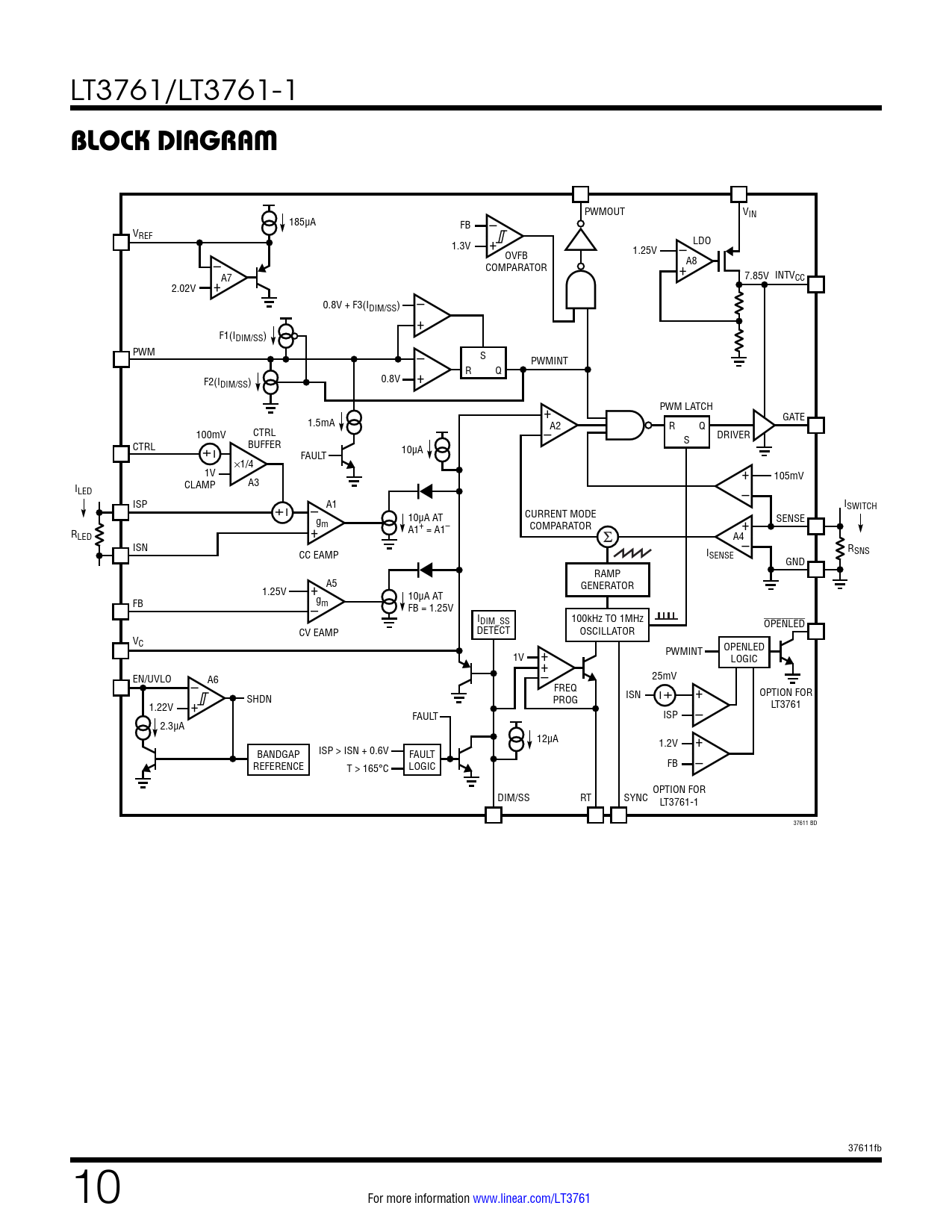
PWMOUT VIN 185µA – FB VREF + 1.3V – LDO OVFB 1.25V – A8 COMPARATOR + A7 7.85V INTVCC + 2.02V 0.8V + F3(IDIM/SS) – + F1(IDIM/SS) PWM – S PWMINT 0.8V F2(I + R Q DIM/SS) PWM LATCH + GATE 1.5mA 100mV CTRL –A2 R Q DRIVER CTRL S + – BUFFER 10µA FAULT ×1/4 1V + 105mV CLAMP A3 ILED – ISP + – – A1 ISWITCH CURRENT MODE 10µA AT SENSE gm COMPARATOR A1+ = A1– + RLED + A4 ISN – R CC EAMP ISENSE SNS GND RAMP 1.25V + A5 GENERATOR g 10µA AT FB – m FB = 1.25V IDIM_SS 100kHz TO 1MHz OPENLED CV EAMP DETECT OSCILLATOR VC OPENLED 1V + PWMINT + LOGIC EN/UVLO – A6 – 25mV FREQ – + + SHDN + OPTION FOR PROG ISN 1.22V LT3761 FAULT ISP – 2.3µA 12µA – 1.2V + ISP > ISN + 0.6V BANDGAP FAULT + REFERENCE T > 165°C LOGIC FB – OPTION FOR DIM/SS RT SYNC LT3761-1 37611 BD 37611fb 10 For more information www.linear.com/LT3761 Document Outline Features Applications Description Typical Application Absolute Maximum Ratings Pin Configuration Order Information Electrical Characteristics Typical Performance Characteristics Pin Functions Block Diagram Operation Applications Information Typical Applications Package Description Revision History Typical Application Related Parts