Datasheet LTC3638 (Analog Devices) - 7
| Manufacturer | Analog Devices |
| Description | High Efficiency, 140V 250mA Step-Down Regulator |
| Pages / Page | 26 / 7 — BLOCK DIAGRAM. VPRG2 VPRG1. VOUT |
| File Format / Size | PDF / 624 Kb |
| Document Language | English |
BLOCK DIAGRAM. VPRG2 VPRG1. VOUT

Model Line for this Datasheet
Text Version of Document
LTC3638
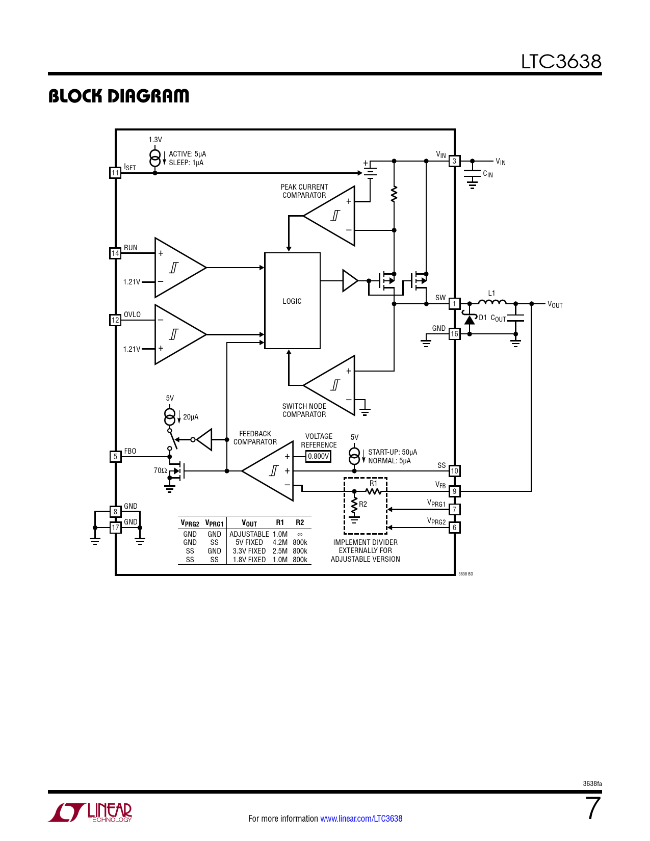
BLOCK DIAGRAM
1.3V ACTIVE: 5µA VIN SLEEP: 1µA 3 V + IN ISET 11 CIN PEAK CURRENT COMPARATOR + – RUN 14 + 1.21V – L1 SW LOGIC 1 VOUT OVLO – D1 C 12 OUT GND 16 + 1.21V + 5V – SWITCH NODE COMPARATOR 20µA FEEDBACK VOLTAGE COMPARATOR 5V REFERENCE FBO 5 + START-UP: 50µA 0.800V NORMAL: 5µA 70Ω + SS 10 – R1 VFB 9 GND R2 VPRG1 8 7 GND
VPRG2 VPRG1 VOUT R1 R2
VPRG2 17 6 GND GND ADJUSTABLE 1.0M ∞ GND SS 5V FIXED 4.2M 800k IMPLEMENT DIVIDER SS GND 3.3V FIXED 2.5M 800k EXTERNALLY FOR SS SS 1.8V FIXED 1.0M 800k ADJUSTABLE VERSION 3638 BD 3638fa For more information www.linear.com/LTC3638 7 Document Outline Features Applications Description Typical Application Absolute Maximum Ratings Pin Configuration Order Information Electrical Characteristics Typical Performance Characteristics Pin Functions Block Diagram Operation Applications Information Typical Applications Package Description Typical Application Related Parts