Datasheet LTC3639 (Analog Devices) - 7
| Manufacturer | Analog Devices |
| Description | High Efficiency, 150V 100mA Synchronous Step-Down Regulator |
| Pages / Page | 26 / 7 — BLOCK DIAGRAM. VPRG2 VPRG1. VOUT |
| File Format / Size | PDF / 294 Kb |
| Document Language | English |
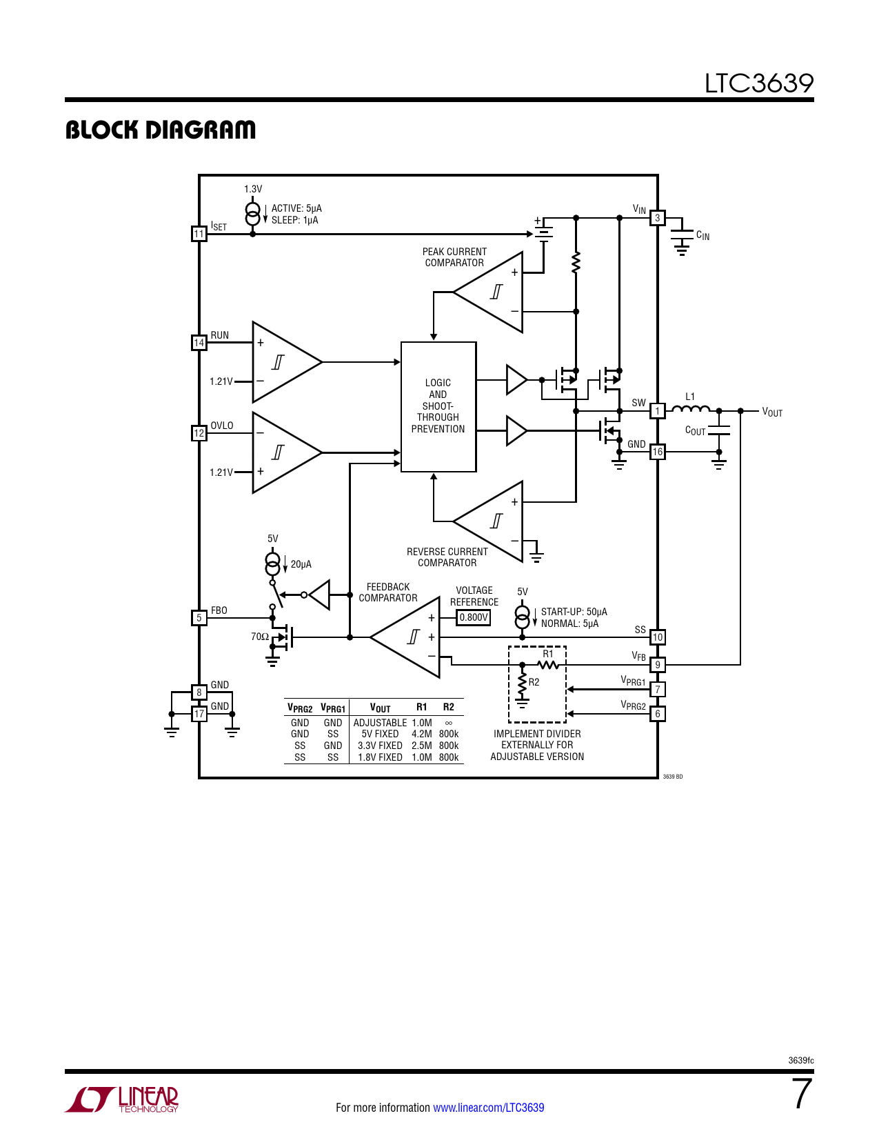
BLOCK DIAGRAM. VPRG2 VPRG1. VOUT

Model Line for this Datasheet
Text Version of Document
LTC3639
BLOCK DIAGRAM
1.3V ACTIVE: 5µA V SLEEP: 1µA + IN 3 ISET 11 CIN PEAK CURRENT COMPARATOR + – RUN 14 + 1.21V – LOGIC AND L1 SW SHOOT- 1 VOUT OVLO – THROUGH PREVENTION C 12 OUT GND 16 + 1.21V + 5V – REVERSE CURRENT 20µA COMPARATOR FEEDBACK VOLTAGE COMPARATOR 5V REFERENCE FBO 5 + START-UP: 50µA 0.800V NORMAL: 5µA 70Ω + SS 10 – R1 VFB 9 GND R2 VPRG1 8 7 GND
VPRG2 VPRG1 VOUT R1 R2
VPRG2 17 6 GND GND ADJUSTABLE 1.0M ∞ GND SS 5V FIXED 4.2M 800k IMPLEMENT DIVIDER SS GND 3.3V FIXED 2.5M 800k EXTERNALLY FOR SS SS 1.8V FIXED 1.0M 800k ADJUSTABLE VERSION 3639 BD 3639fc For more information www.linear.com/LTC3639 7 Document Outline Features Applications Description Typical Application Absolute Maximum Ratings Pin Configuration Order Information Electrical Characteristics Typical Performance Characteristics Pin Functions Block Diagram Operation Applications Information Typical Applications Package Description Revision History Typical Application Related Parts