Datasheet ADP5304 (Analog Devices) - 3
| Manufacturer | Analog Devices |
| Description | Ultralow Power Step-Down Regulator with Input Voltage Monitor and Regulation |
| Pages / Page | 17 / 3 — Data Sheet. ADP5304. DETAILED FUNCTIONAL BLOCK DIAGRAM. PVIN. VINOK. … |
| File Format / Size | PDF / 562 Kb |
| Document Language | English |
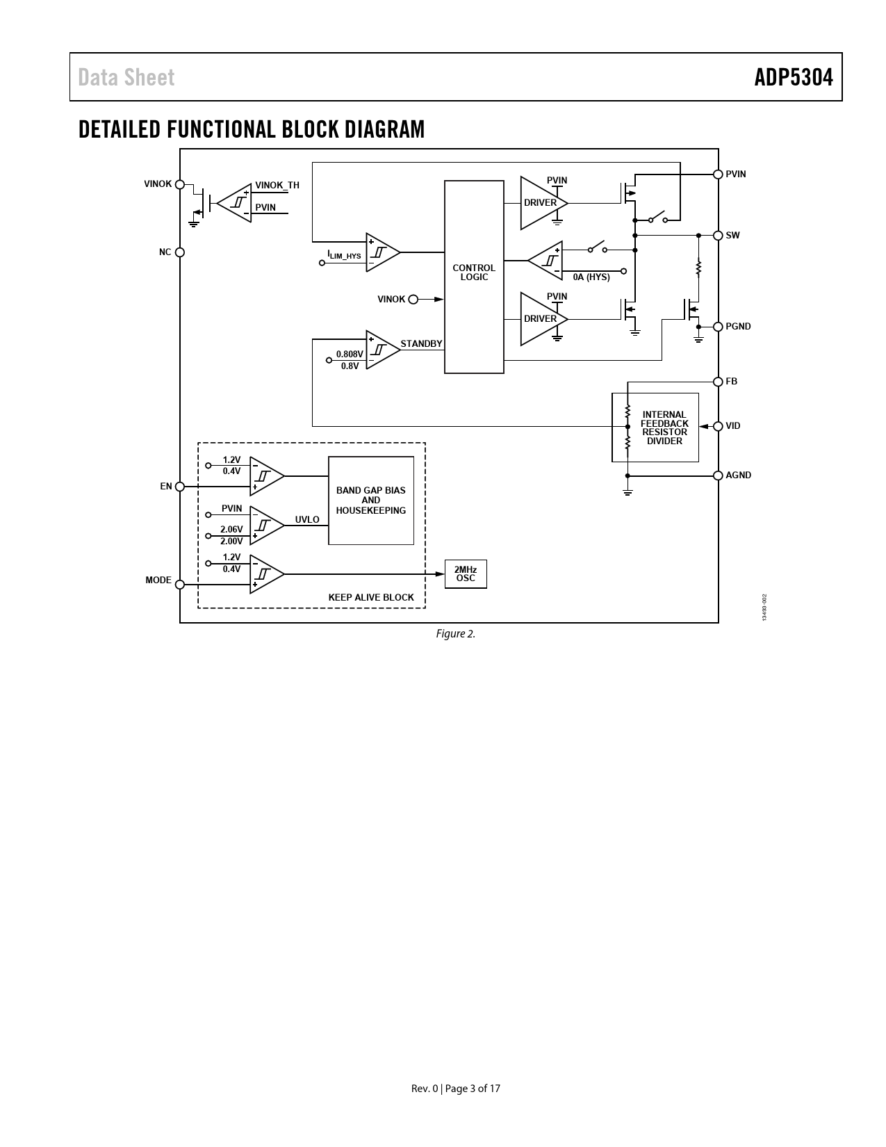
Data Sheet. ADP5304. DETAILED FUNCTIONAL BLOCK DIAGRAM. PVIN. VINOK. VINOK_TH. DRIVER. ILIM_HYS. CONTROL. LOGIC. 0A (HYS). PGND. STANDBY. 0.808V

Model Line for this Datasheet
Text Version of Document
Data Sheet ADP5304 DETAILED FUNCTIONAL BLOCK DIAGRAM PVIN VINOK PVIN VINOK_TH PVIN DRIVER SW NC ILIM_HYS CONTROL LOGIC 0A (HYS) PVIN VINOK DRIVER PGND STANDBY 0.808V 0.8V FB INTERNAL FEEDBACK VID RESISTOR DIVIDER 1.2V 0.4V AGND EN BAND GAP BIAS AND PVIN HOUSEKEEPING UVLO 2.06V 2.00V 1.2V 0.4V 2MHz MODE OSC KEEP ALIVE BLOCK
02 0 3- 349 1 Figure 2. Rev. 0 | Page 3 of 17 Document Outline FEATURES APPLICATIONS TYPICAL APPLICATION CIRCUIT GENERAL DESCRIPTION TABLE OF CONTENTS REVISION HISTORY DETAILED FUNCTIONAL BLOCK DIAGRAM SPECIFICATIONS ABSOLUTE MAXIMUM RATINGS THERMAL RESISTANCE ESD CAUTION PIN CONFIGURATION AND FUNCTION DESCRIPTIONS TYPICAL PERFORMANCE CHARACTERISTICS THEORY OF OPERATION BUCK REGULATOR OPERATIONAL MODE ADJUSTABLE AND FIXED OUTPUT VOLTAGES UNDERVOLTAGE LOCKOUT (UVLO) ENABLE/DISABLE VINOK FUNCTION CURRENT LIMIT SHORT-CIRCUIT PROTECTION SOFT START STARTUP WITH PRECHARGED OUTPUT 100% DUTY OPERATION ACTIVE DISCHARGE THERMAL SHUTDOWN APPLICATIONS INFORMATION EXTERNAL COMPONENT SELECTION SELECTING THE INDUCTOR OUTPUT CAPACITOR INPUT CAPACITOR LAYOUT RECOMMENDATIONS TYPICAL APPLICATION CIRCUITS FACTORY PROGRAMMABLE OPTIONS OUTLINE DIMENSIONS ORDERING GUIDE