Datasheet LTC3604 (Analog Devices) - 8

ManufacturerAnalog Devices
Description2.5A, 15V Monolithic Synchronous Step-Down Regulator
Pages / Page26 / 8 — FUNCTIONAL BLOCK DIAGRAM
File Format / SizePDF / 394 Kb
Document LanguageEnglish

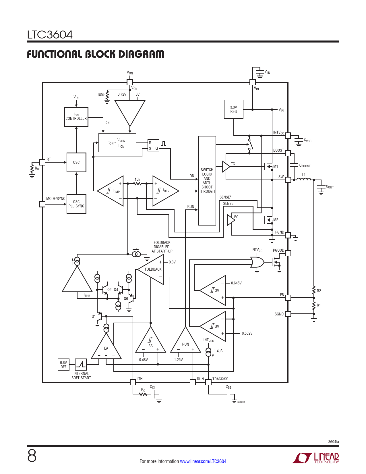
FUNCTIONAL BLOCK DIAGRAM

FUNCTIONAL BLOCK DIAGRAM

Model Line for this Datasheet

Text Version of Document

LTC3604
FUNCTIONAL BLOCK DIAGRAM
V C ON IN VON VIN 180k 0.72V 6V VIN 3.3V VIN REG ION CONTROLLER ION INTVCC VVON CVCC tON = R IION S Q BOOST RT OSC TG M1 CBOOST RRT SWITCH LOGIC ON SW L1 15k AND + + ANTI- SHOOT COUT ICMP IREV THROUGH SENSE+ MODE/SYNC – – OSC SENSE– PLL-SYNC RUN BG M2 PGND FOLDBACK DISABLED INTV AT START-UP CC PGOOD + 0.3V FOLDBACK – – 0.648V Q2 Q4 OV R2 ITHB FB Q6 + R1 Q1 SGND – UV + 0.552V INTVCC – SS + – RUN + EA + + – 1.4µA 0.48V 1.25V 0.6V REF INTERNAL SOFT-START ITH RUN TRACK/SS CC1 CSS RC 3604 BD 3604fa 8 For more information www.linear.com/LTC3604 Document Outline Features Applications Typical Application Description Absolute Maximum Ratings Pin Configuration Order Information Electrical Characteristics Typical Performance Characteristics Pin Functions Functional Block Diagram Operation Applications Information Typical Applications Package Description Revision History Related Parts