Datasheet LT3506, LT3506A (Analog Devices) - 6
| Manufacturer | Analog Devices |
| Description | Dual Monolithic 1.6A Step-Down Switching Regulator |
| Pages / Page | 24 / 6 — BLOCK DIAGRAM. Figure 2. Block Diagram of the LT3506 with Associated … |
| File Format / Size | PDF / 221 Kb |
| Document Language | English |
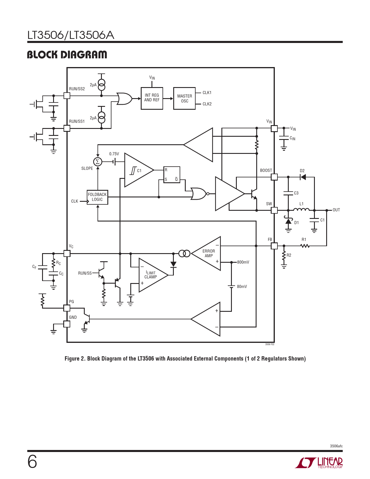
BLOCK DIAGRAM. Figure 2. Block Diagram of the LT3506 with Associated External Components (1 of 2 Regulators Shown)

Model Line for this Datasheet
Text Version of Document
LT3506/LT3506A
BLOCK DIAGRAM
VIN 2μA RUN/SS2 CLK1 INT REG MASTER AND REF OSC CLK2 2μA RUN/SS1 VIN VIN CIN 0.75V ¤ SLOPE R C1 BOOST D2 S Q FOLDBACK C3 LOGIC CLK SW L1 OUT C1 D1 – FB R1 VC ERROR AMP + R2 RC – 800mV CF I C RUN/SS LIMIT C + CLAMP 80mV PG + GND – 3506 F02
Figure 2. Block Diagram of the LT3506 with Associated External Components (1 of 2 Regulators Shown)
3506afc 6