Datasheet LT3742 (Analog Devices) - 7
| Manufacturer | Analog Devices |
| Description | Dual, 2-Phase Step-Down Switching Controller |
| Pages / Page | 26 / 7 — block DiagraM |
| File Format / Size | PDF / 319 Kb |
| Document Language | English |
block DiagraM

Model Line for this Datasheet
Text Version of Document
LT3742
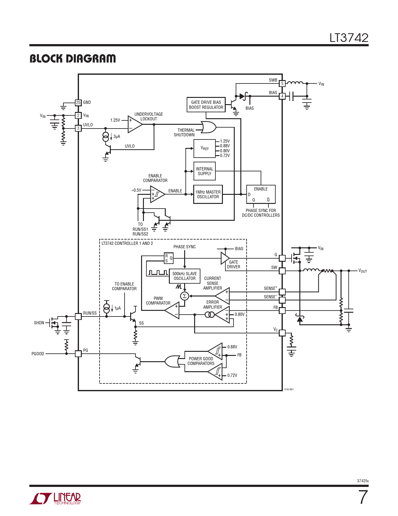
block DiagraM
SWB 5 VIN BIAS 4 25 GND GATE DRIVE BIAS BOOST REGULATOR BIAS V UNDERVOLTAGE IN 2 VIN LOCKOUT 1.25V + UVLO 3 – THERMAL SHUTDOWN 3µA 1.25V UVLO 0.88V VREF 0.80V 0.72V INTERNAL SUPPLY ENABLE COMPARATOR – ≈0.5V + ENABLE ENABLE 1MHz MASTER + OSCILLATOR D Q Q PHASE SYNC FOR DC/DC CONTROLLERS TO RUN/SS1 RUN/SS2 LT3742 CONTROLLER 1 AND 2 PHASE SYNC V BIAS IN R G S Q GATE DRIVER SW V 500kHz SLAVE OUT OSCILLATOR CURRENT TO ENABLE SENSE COMPARATOR AMPLIFIER SENSE+ + Σ SENSE– PWM – COMPARATOR + ERROR 1µA AMPLIFIER – FB RUN/SS – + + 0.80V SHDN SS VC – 0.88V PG + PGOOD FB POWER GOOD COMPARATORS – + 0.72V 3742 BD1 3742fa 7 Document Outline Features Applications Description Typical Application Absolute Maximum Ratings Pin Configuration Order Information Electrical Characteristics Typical Performance Characteristics Pin Functions Block Diagram Operation Applications Information Typical Applications Package Description Revision History Related Parts