Datasheet U2010B (Atmel) - 2
| Manufacturer | Atmel |
| Description | Phase-control IC with Current Feedback and Overload Protection |
| Pages / Page | 19 / 2 — Figure 1-2. Atmel. U2010B. Atmel U2010B |
| File Format / Size | PDF / 1.2 Mb |
| Document Language | English |
Figure 1-2. Atmel. U2010B. Atmel U2010B

Model Line for this Datasheet
Text Version of Document
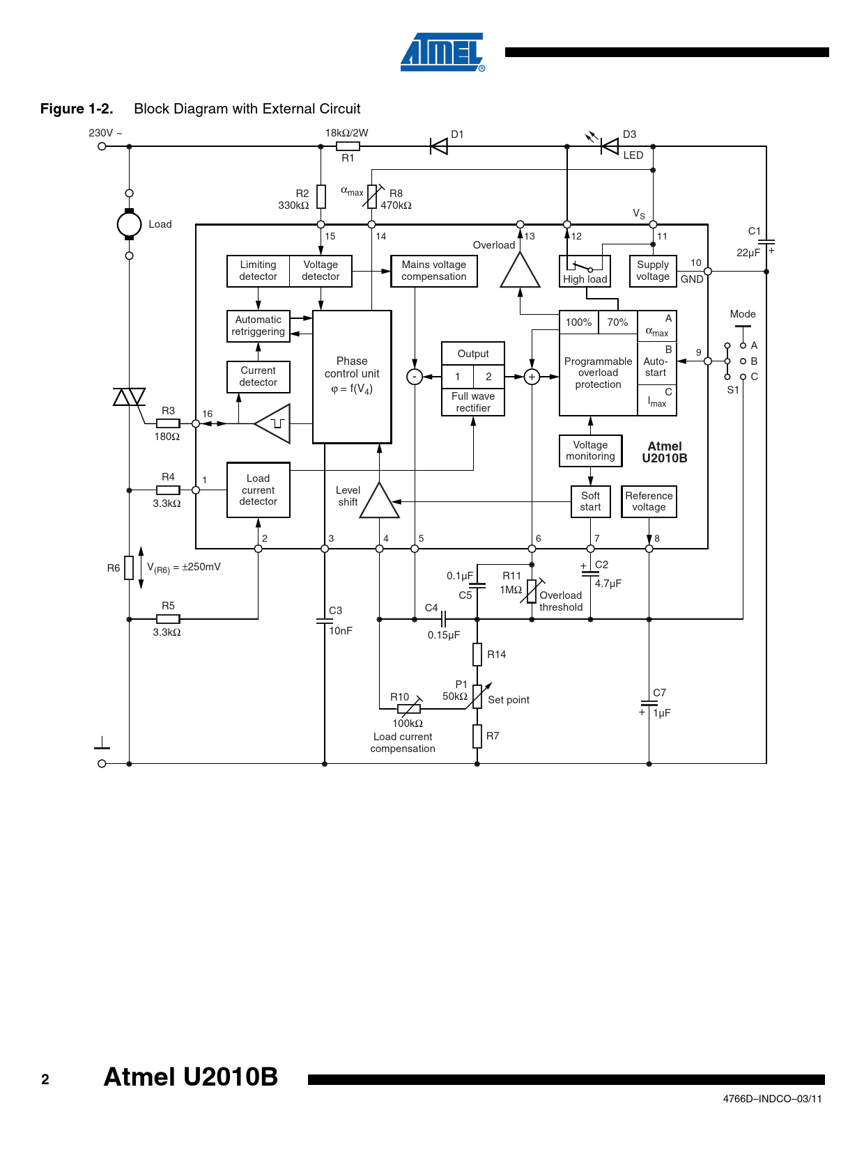
Figure 1-2.
Block Diagram with External Circuit 230V ~ 18kΩ/2W D1 D3 LED R1 α R2 max R8 330kΩ 470kΩ VS Load C1 15 14 13 12 11 Overload + 22µF Limiting Voltage Mains voltage Supply 10 detector detector compensation voltage High load GND Mode Automatic A 100% 70% retriggering αmax A Output B 9 Phase Programmable Auto- B Current control unit overload start - 1 2 + C detector protection ϕ = f(V4) C S1 Full wave I rectifier max R3 16 180Ω Voltage
Atmel
monitoring
U2010B
R4 1 Load current Level Soft Reference 3.3kΩ detector shift start voltage 2 3 4 5 6 7 8 R6 V + C2 (R6) = ±250mV 0.1µF R11 4.7µF 1MΩ C5 Overload R5 C4 threshold C3 3.3kΩ 10nF 0.15µF R14 P1 R10 C7 50kΩ Set point + 1µF 100kΩ Load current R7 compensation
2 Atmel U2010B
4766D–INDCO–03/11 Document Outline Features Applications 1. Description 2. Pin Configuration 3. General Description 3.1 Mains Supply 3.2 Voltage Monitoring 3.3 Phase Control 3.4 Automatic Retriggering 3.5 Current Synchronization 3.6 Voltage Synchronization with Mains Voltage Compensation 3.7 Load-current Compensation 3.8 Load-current Limitation 3.8.1 Mode Selection 4. Absolute Maximum Ratings 5. Thermal Resistance 6. Electrical Characteristics 7. Diagrams 8. Ordering Information 9. Package Information 10. Revision History