Datasheet AP62600 (Diodes) - 4
| Manufacturer | Diodes |
| Description | 4.5V To 18V Input, 6A Synchronous Buck Converter |
| Pages / Page | 26 / 4 — AP62600. Functional Block Diagram. VCC. VIN. 1.4μA. 3.7μA. Regulator. … |
| File Format / Size | PDF / 1.9 Mb |
| Document Language | English |
AP62600. Functional Block Diagram. VCC. VIN. 1.4μA. 3.7μA. Regulator. 20kΩ. Internal. 0.6V. 1.2V –. Reference. B T. UVLO. FB 12. Minimum. OCP. Off-Time

Model Line for this Datasheet
Text Version of Document
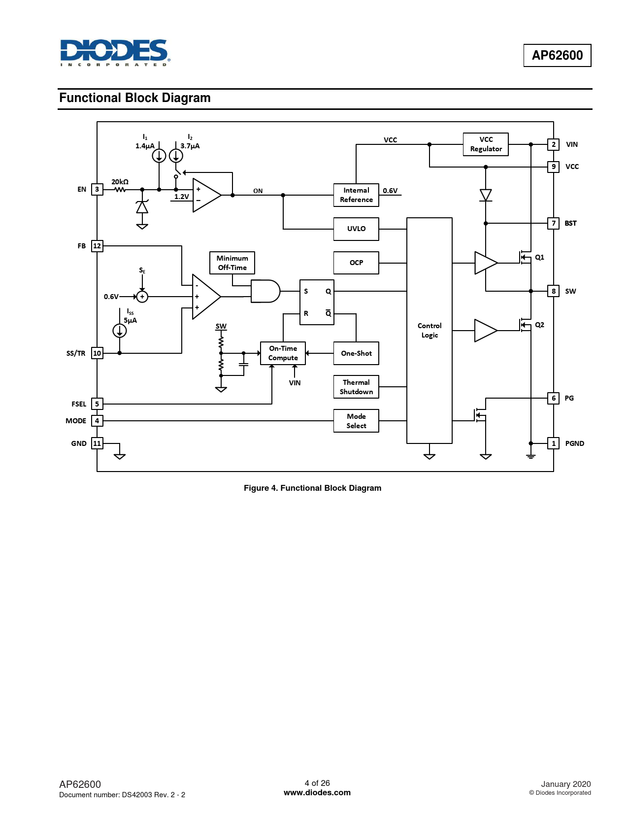
AP62600 Functional Block Diagram I1 I2 VCC VCC 2 VIN 1.4μA 3.7μA Regulator 9 VCC 20kΩ EN 3 + ON Internal 0.6V 1.2V – Reference 7 BS B T S UVLO FB 12 Minimum Q1 OCP S Off-Time E - S Q 8 SW 0.6V + + + ISS R Q 5μA SW Control Q2 Logic On-Time SS/TR 10 One-Shot Compute VIN Thermal Shutdown 6 PG FSEL 5 Mode MODE 4 Select GND 11 1 PGND Figure 4. Functional Block Diagram
AP62600 4 of 26 January 2020 Document number: DS42003 Rev. 2 - 2
www.diodes.com
© Diodes Incorporated