Datasheet LT3048 (Analog Devices) - 9
| Manufacturer | Analog Devices |
| Description | Low Noise Bias Generator in 2mm × 2mm DFN |
| Pages / Page | 16 / 9 — LT3048 BLOCK DIAGRAMS. Figure 1a. LT3048 Block Diagram. Figure 1b. … |
| Revision | B |
| File Format / Size | PDF / 1.6 Mb |
| Document Language | English |
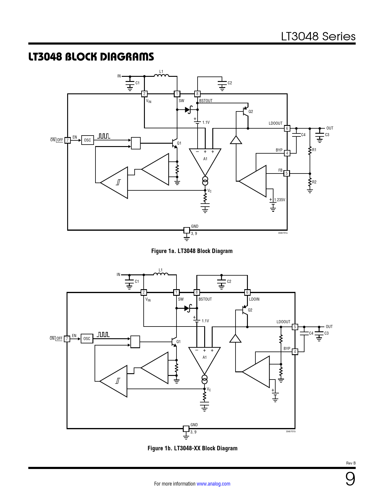
LT3048 BLOCK DIAGRAMS. Figure 1a. LT3048 Block Diagram. Figure 1b. LT3048-XX Block Diagram

Model Line for this Datasheet
Text Version of Document
LT3048 Series
LT3048 BLOCK DIAGRAMS
L1 IN C1 C2 2 1 8 VIN SW BSTOUT Q2 + 1.1V LDOOUT 6 OUT C4 C3 EN ON OFF 7 OSC Q1 – + + BYP R1 4 A1 FB 5 R2 VC + 1.235V GND 3, 9 3048 F01a
Figure 1a. LT3048 Block Diagram
L1 IN C1 C2 2 1 8 6 VIN SW BSTOUT LDOIN Q2 + 1.1V LDOOUT 5 OUT C4 C3 EN ON OFF 7 OSC Q1 – + + BYP 4 A1 VC + GND 3, 9 3048 F01b
Figure 1b. LT3048-XX Block Diagram
Rev B For more information www.analog.com 9 Document Outline Features Applications Typical Application Description Absolute Maximum Ratings Pin Configuration Order Information Electrical Characteristics Typical Performance Characteristics Pin Functions LT3048 LT3048-xx LT3048 Block Diagrams Operation Applications Information Package Description Revision History Related Parts