Datasheet AP431S, AP431SH (Diodes) - 3
| Manufacturer | Diodes |
| Description | Low Cathode Current Adjustable Precision Shunt Regulator |
| Pages / Page | 17 / 3 — AP431S/AP431SH. Typical Applications Circuit. www.diodes.com |
| File Format / Size | PDF / 800 Kb |
| Document Language | English |
AP431S/AP431SH. Typical Applications Circuit. www.diodes.com

Model Line for this Datasheet
Text Version of Document
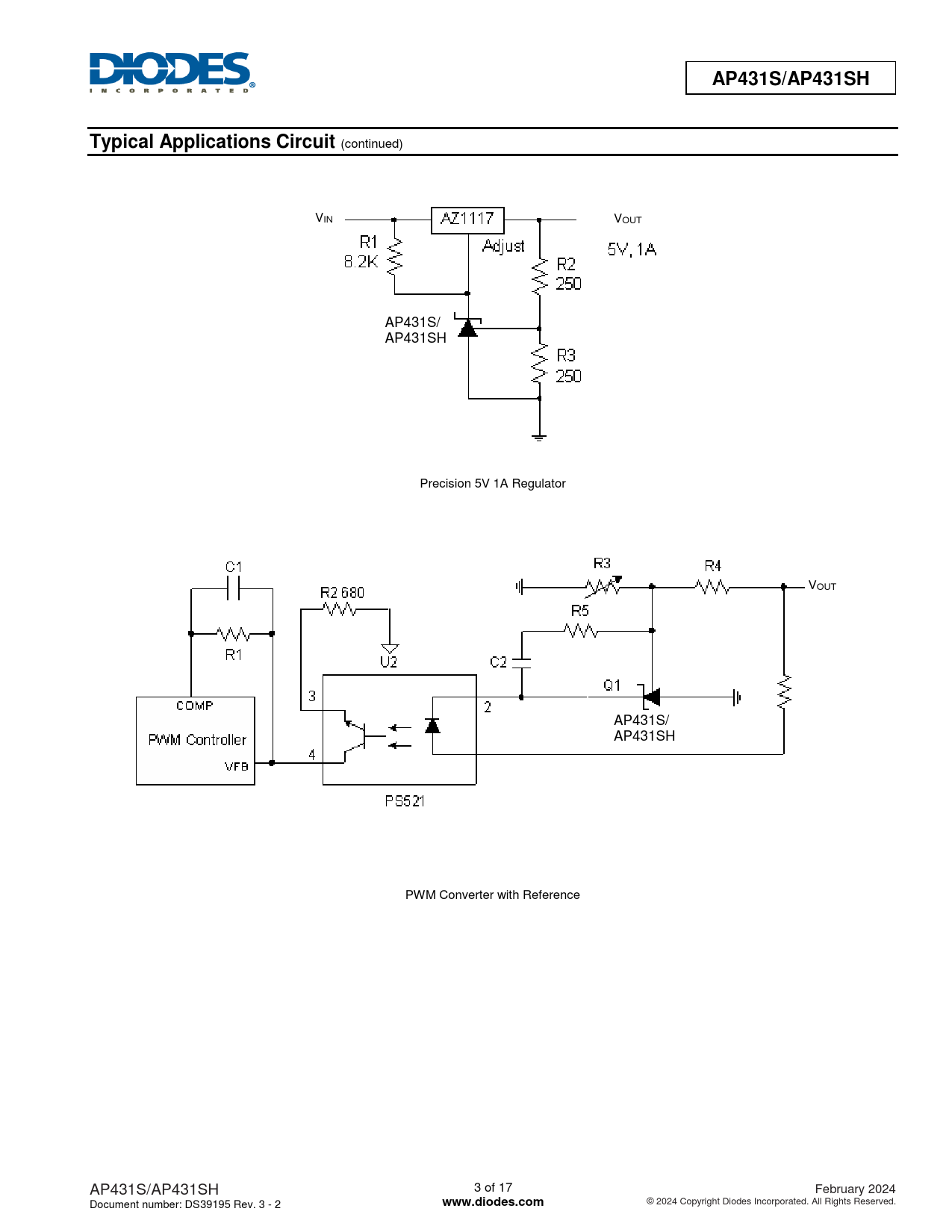
AP431S/AP431SH Typical Applications Circuit
(continued) VIN VOUT AP431S/ AP431SH Precision 5V 1A Regulator VOUT AP431S/ AP431SH PWM Converter with Reference AP431S/AP431SH 3 of 17 February 2024 Document number: DS39195 Rev. 3 - 2
www.diodes.com
© 2024 Copyright Diodes Incorporated. All Rights Reserved.