Datasheet CN3165 (Consonance) - 2

ManufacturerConsonance
DescriptionComplete constant-current /constant voltage linear charger for single cell Li-ion and Li Polymer batteries
Pages / Page13 / 2 — CONSONANCE. Typical Application Circuit
File Format / SizePDF / 443 Kb
Document LanguageEnglish

CONSONANCE. Typical Application Circuit

CONSONANCE Typical Application Circuit

Model Line for this Datasheet

Text Version of Document

CONSONANCE Typical Application Circuit
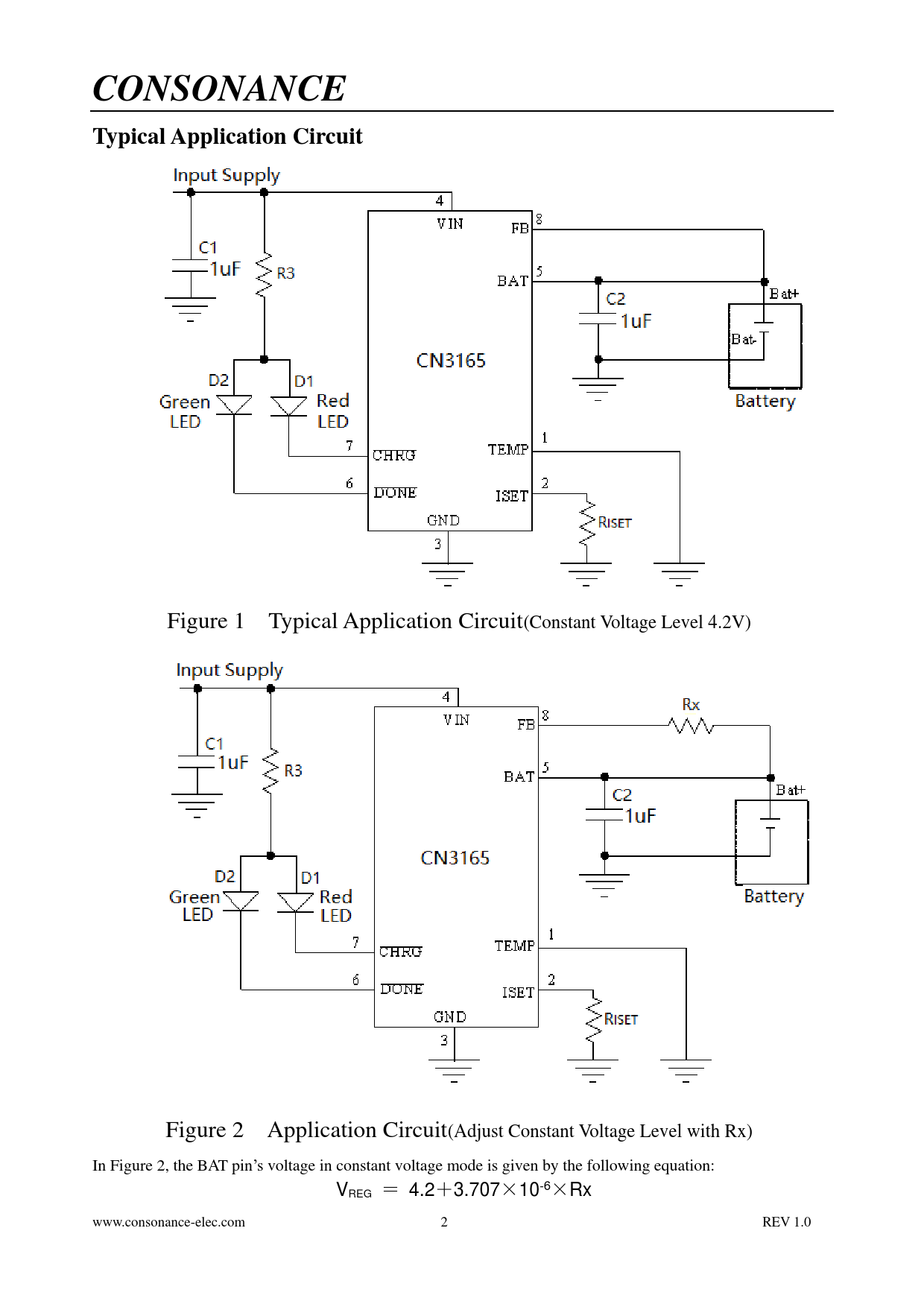
Figure 1 Typical Application Circuit(Constant Voltage Level 4.2V) Figure 2 Application Circuit(Adjust Constant Voltage Level with Rx) In Figure 2, the BAT pin’s voltage in constant voltage mode is given by the following equation: VREG = 4.2+3.707×10-6×Rx www.consonance-elec.com 2 REV 1.0