Datasheet LT8337 (Analog Devices) - 10

ManufacturerAnalog Devices
Description28V, 5A Low IQ Synchronous Step-Up Silent Switcher with PassThru
Pages / Page25 / 10 — BLOCK DIAGRAM
File Format / SizePDF / 2.5 Mb
Document LanguageEnglish

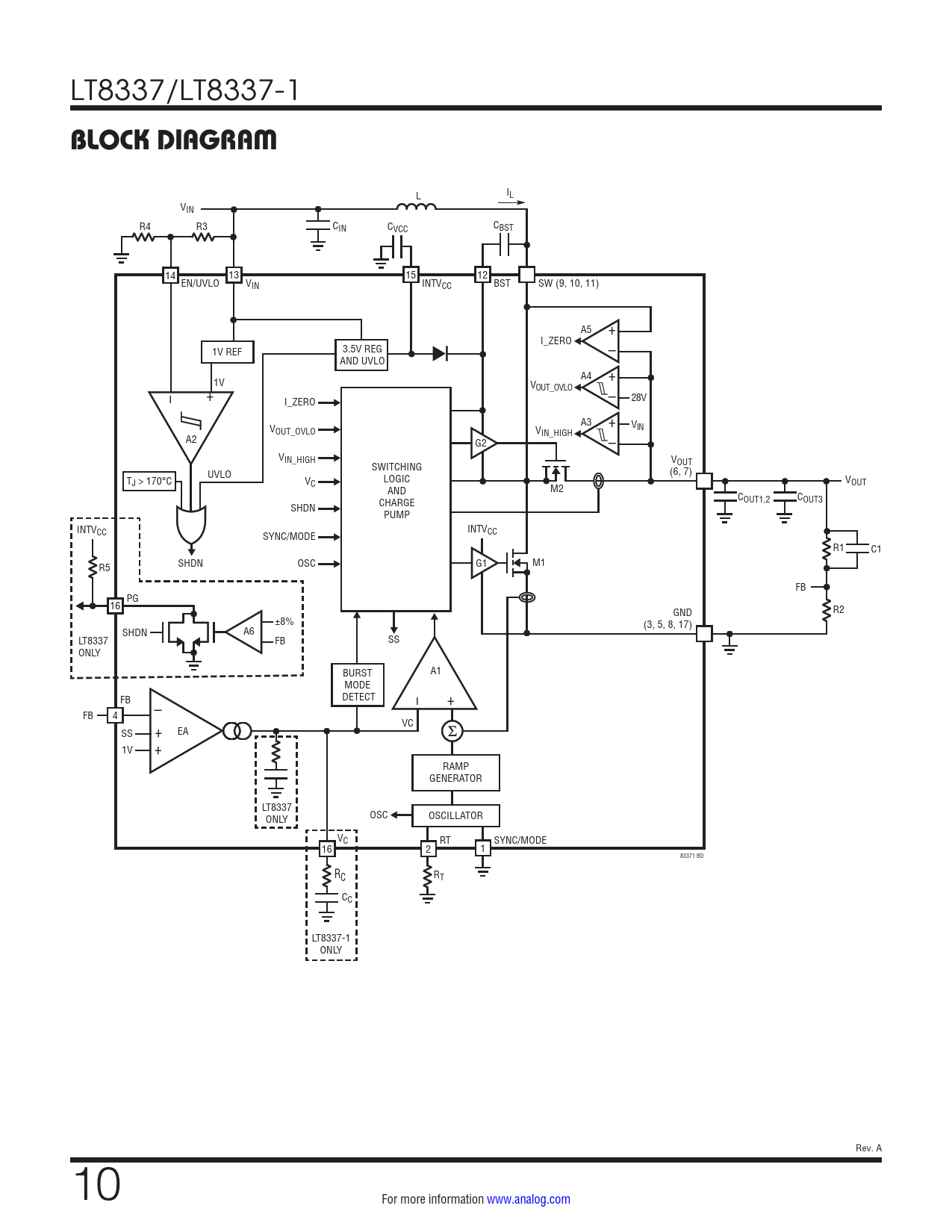
BLOCK DIAGRAM

BLOCK DIAGRAM

Model Line for this Datasheet

Text Version of Document

LT8337/LT8337-1
BLOCK DIAGRAM
I L L VIN R4 R3 CIN CVCC CBST 14 13 15 12 EN/UVLO VIN INTVCC BST SW (9, 10, 11) A5 + I_ZERO 3.5V REG 1V REF – AND UVLO A4 + – 1V V + OUT_OVLO I_ZERO – 28V A3 + V V OUT_OVLO IN V A2 IN_HIGH G2 – VIN_HIGH VOUT SWITCHING (6, 7) UVLO TJ > 170°C V LOGIC C V AND M2 OUT COUT1,2 COUT3 SHDN CHARGE PUMP INTV INTV CC SYNC/MODE CC R1 C1 SHDN OSC G1 M1 R5 FB PG 16 R2 GND ±8% (3, 5, 8, 17) SHDN A6 LT8337 FB SS ONLY BURST A1 MODE FB – DETECT – + FB 4 VC + SS EA + 1V RAMP GENERATOR LT8337 OSC OSCILLATOR ONLY VC RT SYNC/MODE 16 2 1 83371 BD R R C T CC LT8337-1 ONLY Rev. A 10 For more information www.analog.com Document Outline Features Applications Typical Application Description Absolute Maximum Ratings Pin Configuration Order Information Electrical Characteristics Typical Performance Characteristics Pin Functions Block Diagram Operation Applications Information Typical Applications Package Description Typical Application Related Parts