Datasheet CAT5113 - 8

Description100‐tap Digital Potentiometer (POT)
Pages / Page13 / 8 — CAT5113. CAT5113/5114. Digital POT. 2952. Digital POT CAT5113/5114. …
File Format / SizePDF / 203 Kb
Document LanguageEnglish

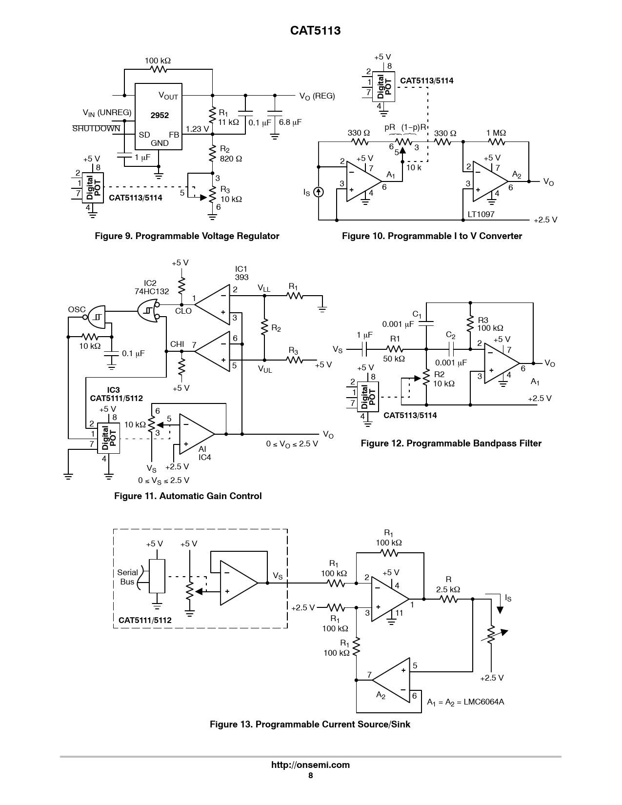
CAT5113. CAT5113/5114. Digital POT. 2952. Digital POT CAT5113/5114. Figure 9. Programmable Voltage Regulator

CAT5113 CAT5113/5114 Digital POT 2952 Digital POT CAT5113/5114 Figure 9 Programmable Voltage Regulator

Text Version of Document

CAT5113
100 kW +5 V8 2 1
CAT5113/5114
7 VOUT VO (REG)
Digital POT
4 VIN (UNREG)
2952
R1 11 kW 0.1 mF 6.8 mF SHUTDOWN 1.23 V pR (1−p)R SD FB 330 W 330 W 1 MW GND R 6 3 2 5 +5 V 1 mF 820 W +5 V 2 +5 V 8 10 k 2 2 7

7

A1 A2 1 3 3 3 VO R3
+
6
+
6 7 5 I
Digital POT CAT5113/5114
S 4 4 10 kW 4 6 LT1097 +2.5 V
Figure 9. Programmable Voltage Regulator Figure 10. Programmable I to V Converter
+5 V IC1 393 IC2 74HC132

2 VLL R1 1 OSC CLO
+
3 C1 R3 0.001 mF R2 100 kW

6 1 mF R1 C2 CHI +5 V 10 k 7 2 W 0.1 mF R3 VS

7
+
50 kW 5 +5 V 0.001 mF V V +5 V O UL
+
6 R2 3 4 2 8 10 kW A1
IC3
+5 V 1
CAT5111/5112
+2.5 V 7 +5 V 6
Digital POT
8 4
CAT5113/5114
2 5 10 kW

1 3 VO 7
POT + Digital
0  VO  2.5 V
Figure 12. Programmable Bandpass Filter
AI 4 IC4 V +2.5 V S 0  VS  2.5 V
Figure 11. Automatic Gain Control
R1 +5 V +5 V 100 kW R1 Serial

100 k V W +5 V Bus S 2 R

4
+
2.5 kW IS +2.5 V
+
1 3 11
CAT5111/5112
R1 100 kW R1 100 kW
+
5 7 +2.5 V

A2 6 A1 = A2 = LMC6064A
Figure 13. Programmable Current Source/Sink http://onsemi.com 8