Datasheet MC34071,2,4,A; MC33071,2,4,A; NCV33072,4,A (ON Semiconductor) - 2
| Manufacturer | ON Semiconductor |
| Description | Single Supply 3.0 V to 44 V Operational Amplifiers |
| Pages / Page | 26 / 2 — MC34071,2,4,A MC33071,2,4,A, NCV33072,4,A. PIN CONNECTIONS. CASE 626/CASE … |
| Revision | 22 |
| File Format / Size | PDF / 253 Kb |
| Document Language | English |
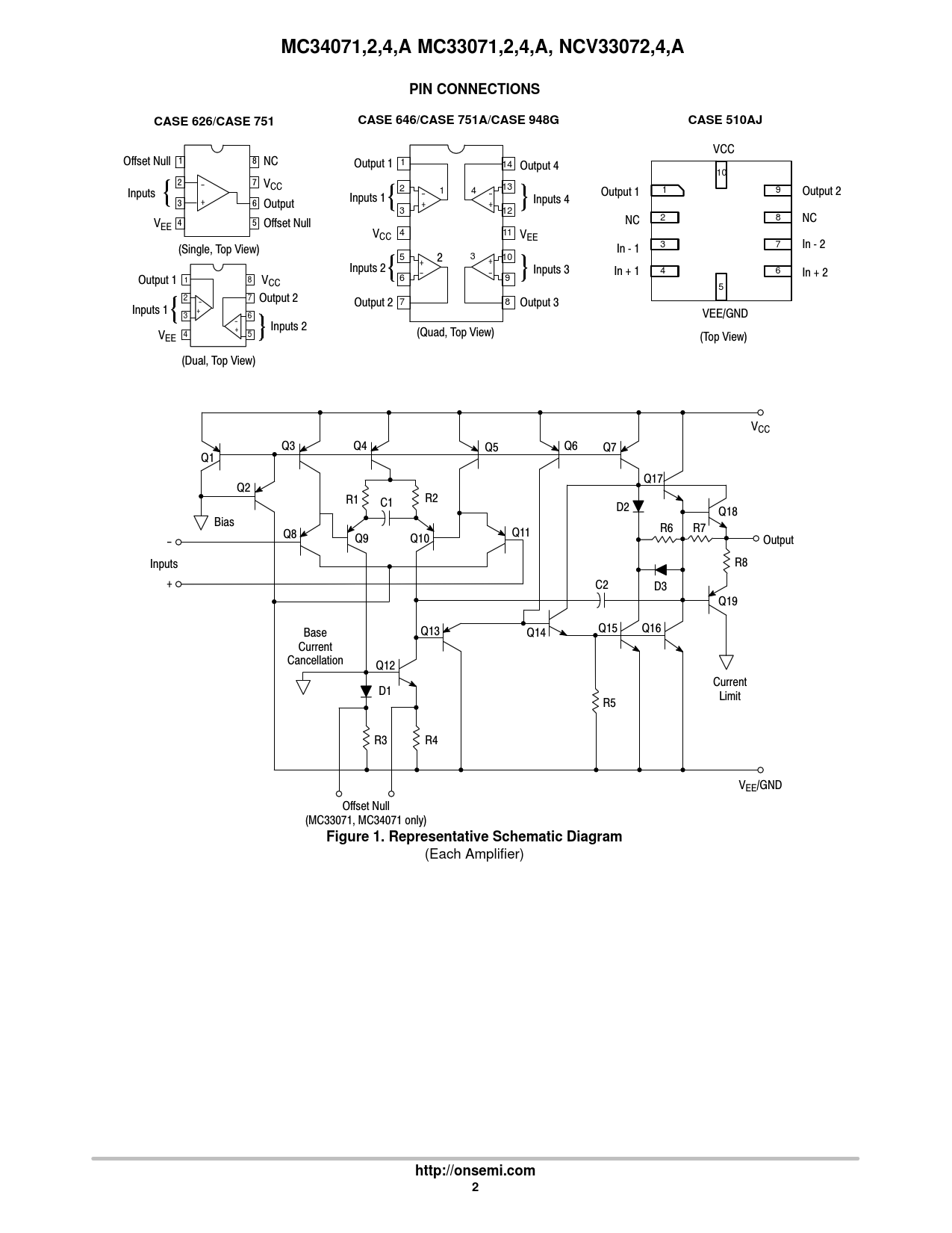
MC34071,2,4,A MC33071,2,4,A, NCV33072,4,A. PIN CONNECTIONS. CASE 626/CASE 751. CASE 646/CASE 751A/CASE 948G. CASE 510AJ

Model Line for this Datasheet
Text Version of Document
MC34071,2,4,A MC33071,2,4,A, NCV33072,4,A PIN CONNECTIONS CASE 626/CASE 751 CASE 646/CASE 751A/CASE 948G CASE 510AJ
VCC Offset Null 1 8 NC Output 1 1 14 Output 4 10 2 - 7 VCC 13 Inputs 2 1 4 - - Output 1 1 9 Output 2 3 + Inputs 1 6 Output Inputs 4 + + 3 12 2 8 V NC NC EE 4 5 Offset Null VCC 4 11 VEE (Single, Top View) In 1 3 7 In 2 5 2 3 10 + Inputs 2 + Inputs 3 - - In + 1 4 6 In + 2 Output 1 1 8 V 6 9 CC 5 2 7 Output 2 - Output 2 7 8 Output 3 Inputs 1 + 3 6 VEE/GND - + Inputs 2 V (Quad, Top View) EE 4 5 (Top View) (Dual, Top View) VCC Q3 Q4 Q5 Q6 Q7 Q1 Q17 Q2 R1 R2 C1 D2 Q18 Bias R6 R7 Q8 Q11 Q9 Q10 - Output Inputs R8 + C2 D3 Q19 Q15 Q16 Base Q13 Q14 Current Cancellation Q12 Current D1 Limit R5 R3 R4 VEE/GND Offset Null (MC33071, MC34071 only)
Figure 1. Representative Schematic Diagram
(Each Amplifier)
http://onsemi.com 2