Datasheet LTC3736-2 (Analog Devices) - 8
| Manufacturer | Analog Devices | 
| Description | Dual 2-Phase, No RSENSE , Synchronous Controller with Output Tracking | 
| Pages / Page | 28 / 8 — FUNCTIONAL DIAGRAM (Controller 1) | 
| File Format / Size | PDF / 357 Kb | 
| Document Language | English | 
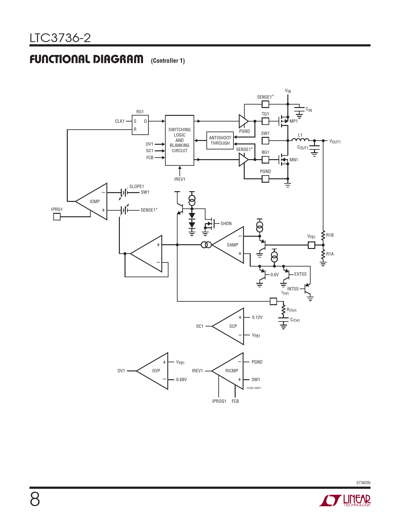
FUNCTIONAL DIAGRAM (Controller 1)

Model Line for this Datasheet
Text Version of Document
LTC3736-2
FUNCTIONAL DIAGRAM (Controller 1)
VIN SENSE1+ C RS1 IN TG1 CLK1 S Q MP1 R SWITCHING PGND SW1 LOGIC L1 ANTISHOOT AND V OV1 THROUGH OUT1 BLANKING COUT1 SC1 SENSE1+ CIRCUIT BG1 FCB MN1 PGND IREV1 SLOPE1 – SW1 ICMP + IPRG1 SENSE1+ SHDN – R1B VFB1 + EAMP + R1A – 0.6V EXTSS INTSS ITH1 RITH1 + 0.12V CITH1 SC1 SCP – VFB1 + VFB1 – PGND OV1 OVP IREV1 RICMP – 0.68V + SW1 37362 CONT1 IPROG1 FCB 37362fb 8