Datasheet LTC3736-2 (Analog Devices) - 9
| Manufacturer | Analog Devices | 
| Description | Dual 2-Phase, No RSENSE , Synchronous Controller with Output Tracking | 
| Pages / Page | 28 / 9 — FUNCTIONAL DIAGRAM (Controller 2) | 
| File Format / Size | PDF / 357 Kb | 
| Document Language | English | 
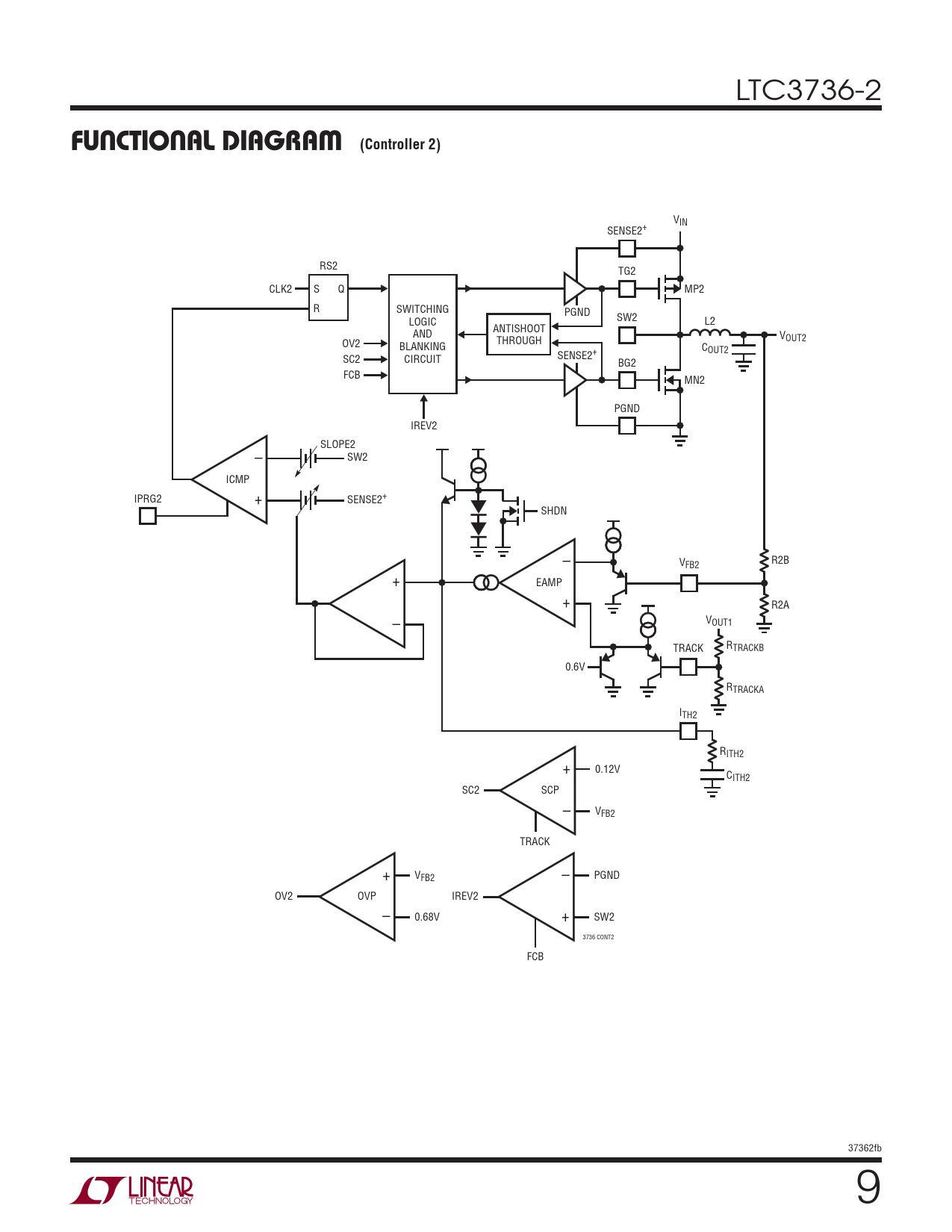
FUNCTIONAL DIAGRAM (Controller 2)

Model Line for this Datasheet
Text Version of Document
LTC3736-2
FUNCTIONAL DIAGRAM (Controller 2)
VIN SENSE2+ RS2 TG2 CLK2 S Q MP2 R SWITCHING PGND SW2 LOGIC L2 ANTISHOOT AND V OV2 THROUGH OUT2 BLANKING COUT2 SC2 SENSE2+ CIRCUIT BG2 FCB MN2 PGND IREV2 SLOPE2 – SW2 ICMP + IPRG2 SENSE2+ SHDN – R2B VFB2 + EAMP + R2A VOUT1 – R TRACK TRACKB 0.6V RTRACKA ITH2 RITH2 + 0.12V CITH2 SC2 SCP – VFB2 TRACK + VFB2 – PGND OV2 OVP IREV2 – 0.68V + SW2 3736 CONT2 FCB 37362fb 9