Datasheet AP22913 (Diodes) - 2
| Manufacturer | Diodes |
| Description | Single Slew Rate Controlled Load Switch |
| Pages / Page | 17 / 2 — AP22913. Typical Applications Circuit. VIN. VOUT. GND. C U D O R. W E. … |
| File Format / Size | PDF / 1.6 Mb |
| Document Language | English |
AP22913. Typical Applications Circuit. VIN. VOUT. GND. C U D O R. W E. Pin Descriptions. Pin Number. Pin Name. Function. SOT26. X1-WLB0909-4

Model Line for this Datasheet
Text Version of Document
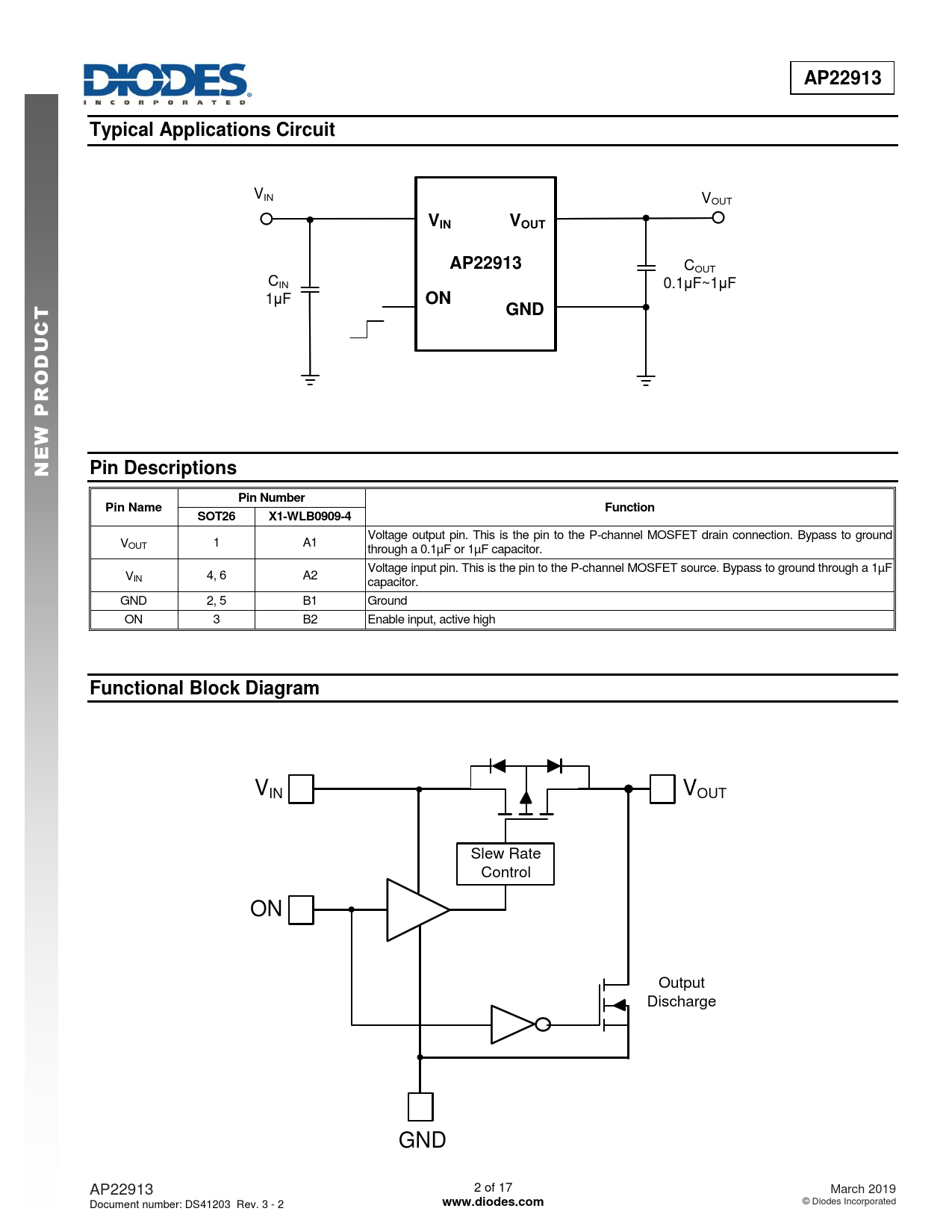
AP22913 Typical Applications Circuit
VIN VOUT
VIN VOUT AP22913
COUT C 0.1μF~1μF IN 1μF
ON T GND C U D O R P W E N Pin Descriptions Pin Number Pin Name Function SOT26 X1-WLB0909-4
Voltage output pin. This is the pin to the P-channel MOSFET drain connection. Bypass to ground VOUT 1 A1 through a 0.1µF or 1µF capacitor. Voltage input pin. This is the pin to the P-channel MOSFET source. Bypass to ground through a 1µF VIN 4, 6 A2 capacitor. GND 2, 5 B1 Ground ON 3 B2 Enable input, active high
Functional Block Diagram
VIN VOUT Slew Rate Control ON Output Discharge GND AP22913 2 of 17 March 2019 Document number: DS41203 Rev. 3 - 2
www.diodes.com
© Diodes Incorporated