Datasheet MAX253 (Maxim) - 8
| Manufacturer | Maxim |
| Description | Transformer Driver for Isolated RS-485 Interface |
| Pages / Page | 18 / 8 — MAX253. Transformer. Driver. for. Isolated. RS-485. Interface. ISOLATION. … |
| File Format / Size | PDF / 284 Kb |
| Document Language | English |
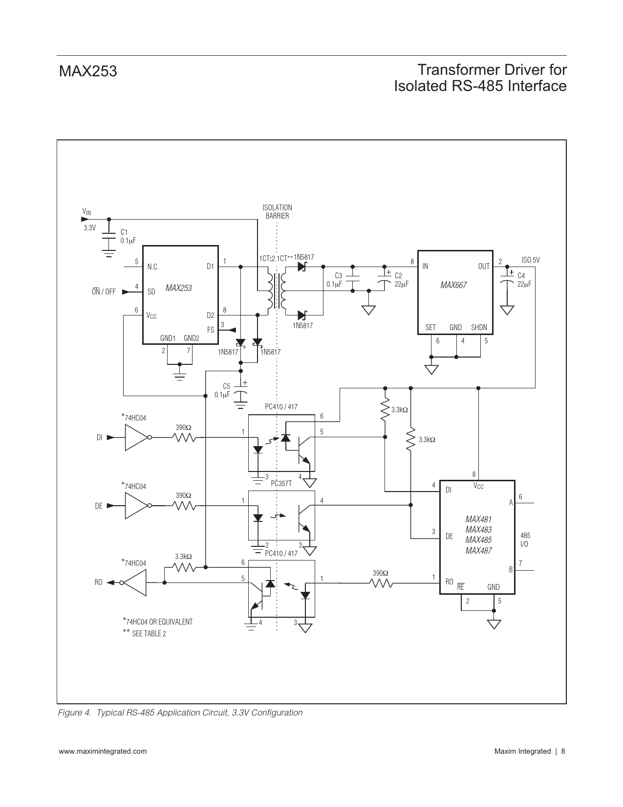
MAX253. Transformer. Driver. for. Isolated. RS-485. Interface. ISOLATION. VIN. BARRIER. 3.3V. C1. 0.1μF. 1N5817. 5. 1. 1CT:2.1CT**. 8. 2. ISO. 5V. N.C. D1. IN. OUT. C3. C2

Model Line for this Datasheet
Text Version of Document
MAX253 Transformer Driver for Isolated RS-485 Interface ISOLATION VIN BARRIER 3.3V C1 0.1μF 1N5817 5 1 1CT
:
2.1CT** 8 2 ISO 5V N.C. D1 IN OUT C3 C2 C4 0.1 4 μF 22μF 22μF MAX253 MAX667 ON / OFF SD 6 8 VCC D2 3 1N5817 SET GND SHDN FS GND1 GND2 6 4 5 2 7 1N5817 1N5817 C5 0.1μF PC410 / 417 3.3kΩ *74HC04 6 390Ω 1 5 DI 3.3kΩ 3 4 8 *74HC04 PC357T 4 V DI CC 390Ω 6 1 4 DE A MAX481 3 MAX483 DE 485 MAX485 2 3 I/O MAX487 3.3kΩ PC410 / 417 *74HC04 6 7 B 390Ω 5 1 1 RO RO RE GND 2 5 *74HC04 OR EQUIVALENT 4 3 ** SEE TABLE 2 Figure 4. Typical RS-485 Application Circuit, 3.3V Configuration www.maximintegrated.com Maxim Integrated | 8