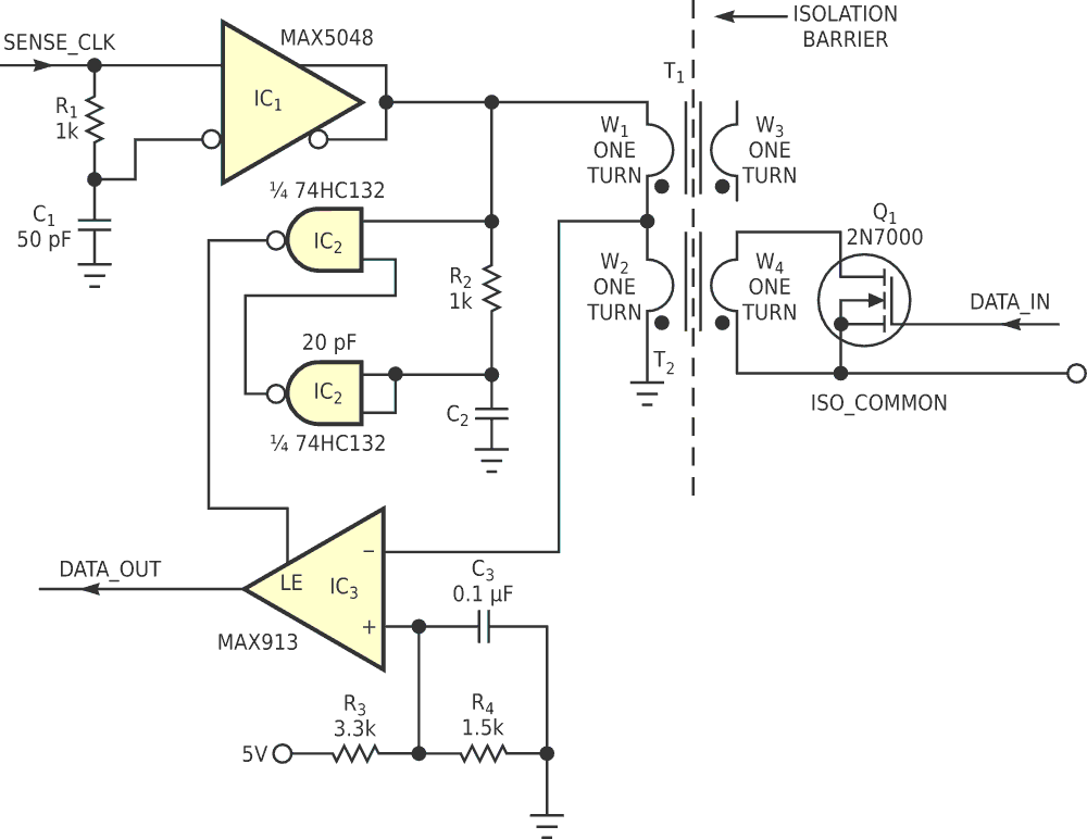
Circuit offers series protection against power-line
Circuit offers series protection against power-line transients
Dec 9, 2025 Circuits

Voltage transients on low-voltage power lines can sometimes attain amplitudes many times the nominal voltage level. That behavior often calls for protection against the application of improper power levels...

Microchip halves power required measure how
Microchip halves the power required to measure how much power portable devices consume
Dec 8, 2025 News

Battery-operated devices and energy-restricted applications must track and monitor power consumption without wasting power in the process. To solve this challenge, Microchip Technology announces two digital power monitors...

Landline phones going going but not
Landline phones: going, going… but not at all gone
Dec 7, 2025 Articles

Looking around at the ubiquitous proliferation of wireless smartphones, it’s easy to assume that the classic wired “landline” phone on a copper loop is a relic of ancient days...

Active current mirror
Active current mirror
Dec 4, 2025 Articles

Current mirrors are a commonly useful circuit function, and sometimes high precision is essential. The challenge of getting current mirrors to be precise has created a long list of tricks and techniques...

simpler circuit characterizing JFETs
A simpler circuit for characterizing JFETs
Dec 3, 2025 Circuits

The circuit presented by Cor van Rij for characterizing JFETs is a clever solution. Noteworthy is the use of a five-pin test socket wired to accommodate all of the possible JFET pinout arrangements...

Accuracy loss PWM sub-Vsense regulator programming
Accuracy loss from PWM sub-Vsense regulator programming
Dec 2, 2025 Articles

I’ve recently published Design Ideas showing circuits for linear PWM programming of standard bucking-type regulators in applications requiring an output span that can swing below the regulator’s sense voltage...

Next-generation optical Ethernet PHY transceivers deliver
Next-generation of optical Ethernet PHY transceivers deliver precision time protocol and MACsec encryption for long-reach networking
Dec 2, 2025 News

The rise of smart factories, remote monitoring and connected infrastructure are increasing the demand for advanced networking systems that can operate over long distances and in challenging environments...

Circuit makes square deal
Circuit makes square deal
Dec 1, 2025 Circuits

A classic nonlinear analog function is the squaring circuit. It’s useful in power sensing, frequency multiplication, RMS computation, and many other odd jobs around the lab bench...

Boost controller Diodes Incorporated featuring four-channel
Boost controller from Diodes Incorporated featuring four-channel current sinks and diagnostic functions for backlighting in automotive applications
Dec 1, 2025 News

Diodes Incorporated introduces the AL3069Q, an automotive-compliant high-efficiency 60 V boost controller for backlight applications...

precision voltage-compliant current source
A precision, voltage-compliant current source
Nov 30, 2025 Circuits

It has long been known that the simple combination of a depletion-mode MOSFET and a resistor made a simple, serviceable current source...