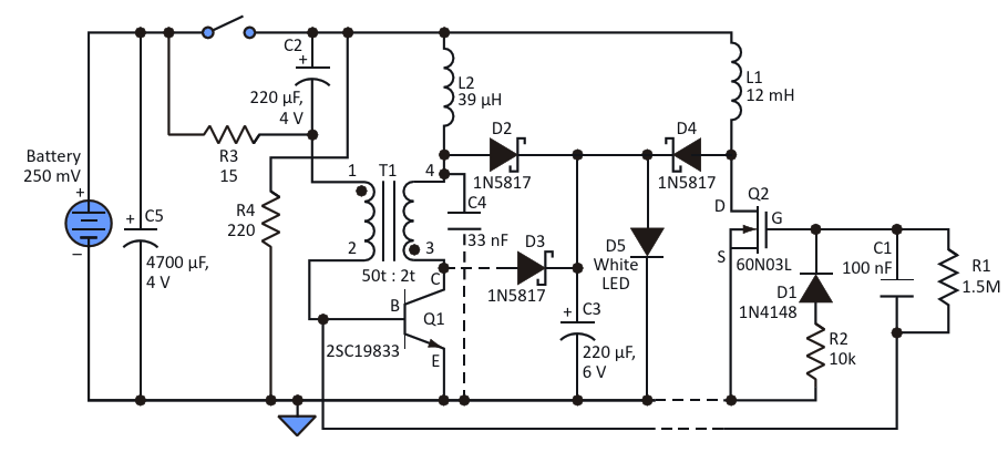
This converter circuit uses a third wire connected upstream of the power switch to «kick-start» operation at less than 250 mV, while using a BJT rather than a JFET or germanium transistor

AuthorsLouis Vlemincq
Main DocumentArticle «Trick a BJT-based converter into starting at only 250 mV dc»
DescriptionFigure 1
File Format / SizePDF / 44 Kb
Document LanguageEnglish

This converter circuit uses a third wire connected upstream of the power switch to «kick-start» operation at less than 250 mV, while using a BJT rather than a JFET or germanium transistor

Other Materials from the Main Document