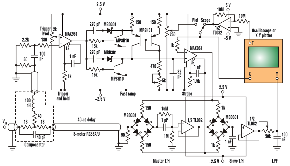
In this sampling oscilloscope plug-in, the time base (T) or adjustable voltage (X) interferes with the triggered fast ramp at strobe to repeatedly toggle the tandem master/slave track-and-hold, acquiring samples at input Y for display of VIN

AuthorsHubert Houtman
Main DocumentArticle «1-GHz Sampling Oscilloscope Front End Is Easily Modified»
DescriptionFigure 1
File Format / SizePDF / 86 Kb
Document LanguageEnglish

In this sampling oscilloscope plug-in, the time base (T) or adjustable voltage (X) interferes with the triggered fast ramp at strobe to repeatedly toggle the tandem master/slave track-and-hold, acquiring samples at input Y for display of V sub IN /sub

Other Materials from the Main Document