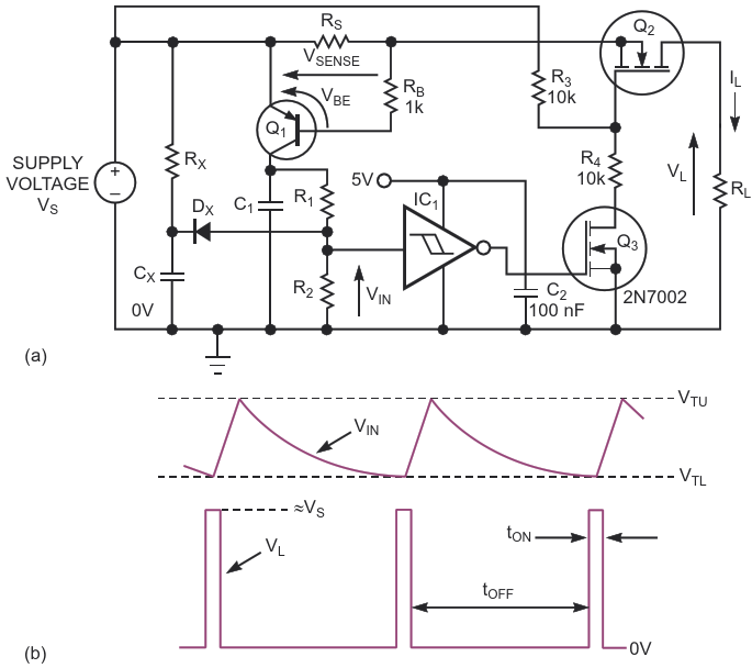
Adding a few components turns the current-limiting circuit into a pulser that reduces heat in the pass transistor, Q2 (a). The circuit's waveforms show the relationship between the input voltage and the load voltage (b)

AuthorsAnthony Smith
Main DocumentArticle «Inexpensive Self-Resetting Circuit Breaker Requires Few Parts»
DescriptionFigure 2
File Format / SizePDF / 30 Kb
Document LanguageEnglish

Adding a few components turns the current-limiting circuit into a pulser that reduces heat in the pass transistor, Q sub 2 /sub  (a) The circuit's waveforms show the relationship between the input voltage and the load voltage (b)

Other Materials from the Main Document