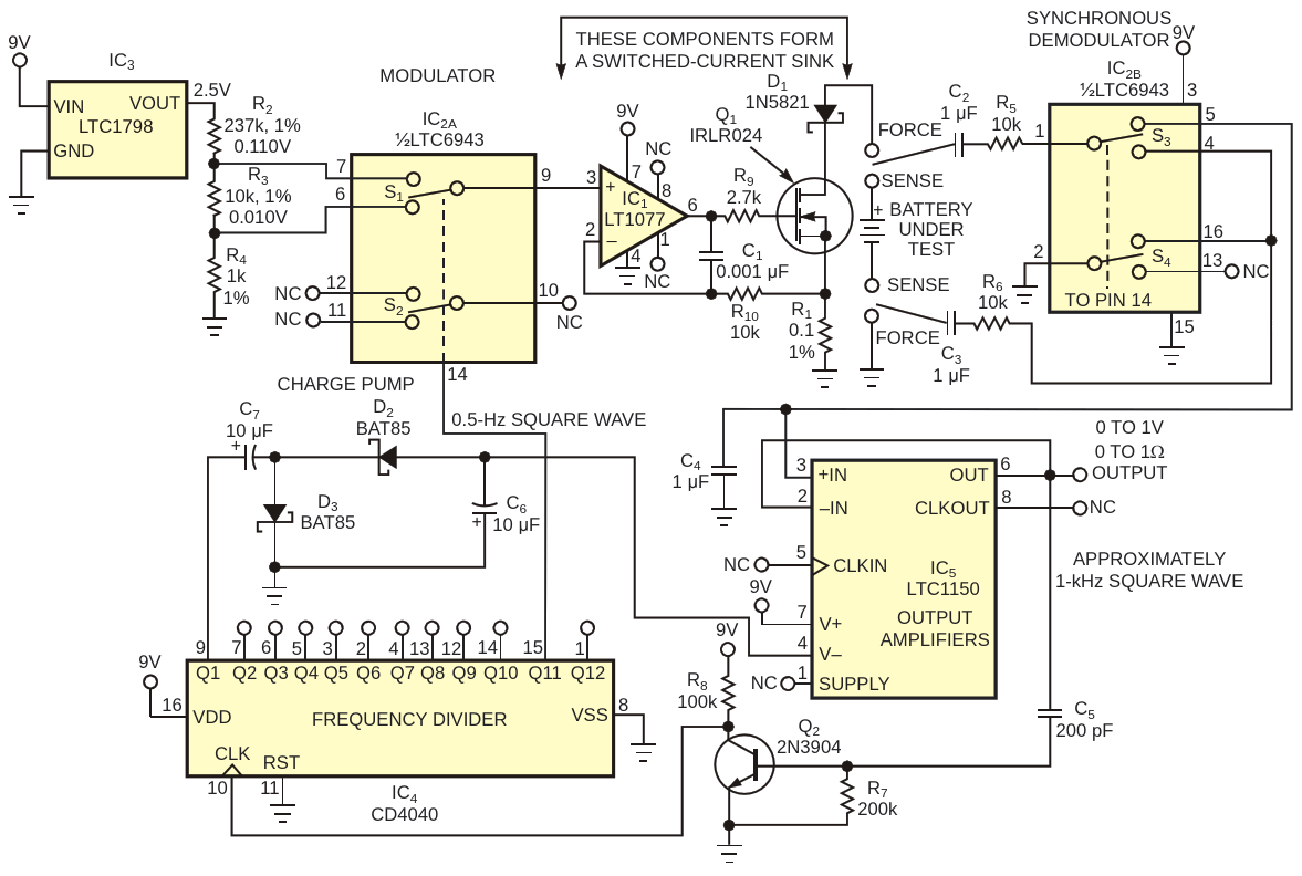
This circuit determines a battery's internal resistance by repetitively applying a calibrated discharge current and measuring the resultant voltage drop across the battery's terminals

AuthorsJim Williams
Main DocumentArticle «Dynamic-Load Circuit Determines a Battery's Internal Resistance»
DescriptionFigure 2
File Format / SizePDF / 114 Kb
Document LanguageEnglish

This circuit determines a battery's internal resistance by repetitively applying a calibrated discharge current and measuring the resultant voltage drop across the battery's terminals

Other Materials from the Main Document