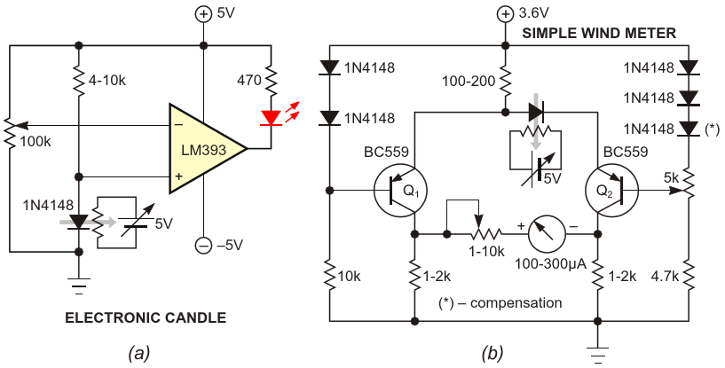
These circuits demonstrate applications using a diode as a temperature sensor: a) The electronic candle LED turns off when air is blown onto the 1N4148 diode. By using a resistor-trimpot combination, more precision adjustment is possible. Perhaps -5 V for

AuthorsRaju Baddi
Main DocumentArticle «Use a heated diode as a flow sensor»
DescriptionFigure 2
File Format / SizePDF / 34 Kb
Document LanguageEnglish

These circuits demonstrate applications using a diode as a temperature sensor: a) The electronic candle LED turns off when air is blown onto the 1N4148 diode By using a resistor-trimpot combination, more precision adjustment is possible Perhaps -5 V for

Other Materials from the Main Document