Datasheet STLQ015M330R (STMicroelectronics)

AuthorsRichard Cappels
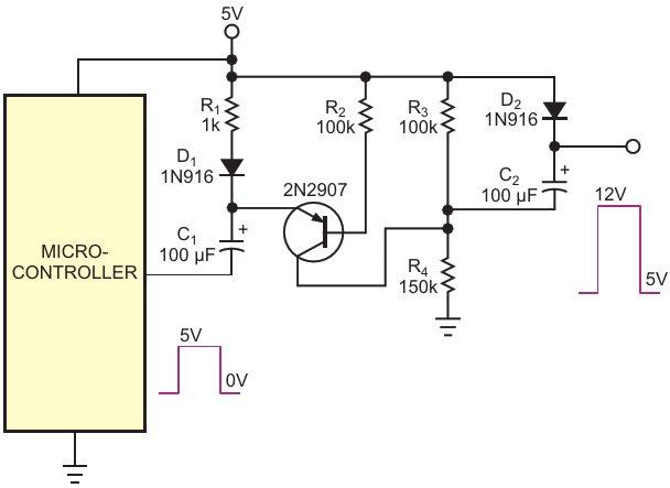
Main DocumentArticle «Circuit Forms Single-Pulse Voltage Multiplier»
ManufacturerSTMicroelectronics
Description150 mA, ultra low quiescent current linear voltage regulator
File Format / SizePDF / 10 Kb
Document LanguageEnglish

Datasheet STLQ015M330R STMicroelectronics

Other Materials from the Main Document