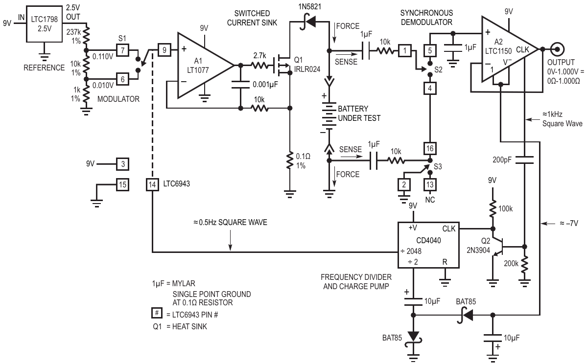
Battery internal resistance is determined by repetitively stepping calibrated discharge current and reading resultant voltage drop. S1-based modulator, clocked from frequency divider, combines with A1-Q1 switched current sink to generate stepped, 1 ampere

AuthorsJim Williams
Main DocumentArticle «Battery internal resistance meter»
DescriptionFigure 2
File Format / SizePDF / 24 Kb
Document LanguageEnglish

Battery internal resistance is determined by repetitively stepping calibrated discharge current and reading resultant voltage drop S1-based modulator, clocked from frequency divider, combines with A1-Q1 switched current sink to generate stepped, 1 ampere

Other Materials from the Main Document