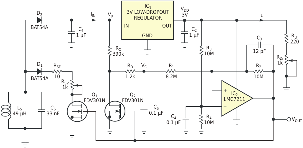
A low-power VFC and load modulator measure power generated by a wireless-telemetry power source

AuthorsFrancis Rodes, Eliane Garnier, Salma Alozade
Main DocumentArticle «Low power voltage-to-frequency converter makes a wireless probe for testing an inductive power supply»
DescriptionFigure 1
File Format / SizePDF / 17 Kb
Document LanguageEnglish

A low-power VFC and load modulator measure power generated by a wireless-telemetry power source

Other Materials from the Main Document